PRAVILNIK O BROJILIMA REAKTIVNE ELEKTRIČNE ENERGIJE KLASE TAČNOSTI 2 I 3("Sl. glasnik RS", br. 118/2013 i 86/2014) |
Ovim pravilnikom bliže se propisuju zahtevi za brojila reaktivne električne energije klase tačnosti 2 i 3, njihovo označavanje, način utvrđivanja ispunjenosti zahteva, način ispitivanja tipa brojila reaktivne električne energije klase tačnosti 2 i 3, metode merenja, kao i način i uslovi overavanja brojila reaktivne električne energije klase tačnosti 2 i 3.
Ovaj pravilnik primenjuje se na brojila reaktivne električne energije klase tačnosti 2 i 3 (u daljem tekstu: brojilo) namenjena merenju reaktivne električne energije naizmenične struje jednofaznog sistema sa dva provodnika i trofaznog sistema sa tri ili četiri provodnika, frekvencije 50 Hz.
Pojedini izrazi koji se upotrebljavaju u ovom pravilniku imaju sledeće značenje:
1) brojilo je uređaj koji meri reaktivnu električnu energiju utrošenu u kolu;
2) indikator rada je deo brojila koji daje signal da brojilo radi;
3) pokazni uređaj, odnosno displej je deo brojila koji prikazuje rezultat merenja, odnosno sadržaj memorije, kontinualno ili davanjem komande;
4) memorija je deo brojila u kojem se čuvaju informacije u digitalnom obliku, a trajna memorija može sačuvati podatke i u odsustvu napajanja;
5) registar je elektromehanički ili elektronski uređaj, koji obuhvata memoriju i displej, odnosno koji čuva i prikazuje izmerene vrednosti reaktivne električne energije. Jedan elektronski displej može se koristiti sa više elektronskih memorija, kako bi se formiralo više elektronskih registara;
6) kućište brojila je deo brojila koji se sastoji od osnovne ploče brojila i poklopca brojila;
7) merni element je deo brojila pomoću koga se dobija izlazni signal koji je proporcionalan utrošenoj reaktivnoj električnoj energiji;
8) konstanta brojila predstavlja odnos između reaktivne električne energije koju je registrovalo brojilo i odgovarajuće vrednosti dobijene na izlazu za ispitivanje brojila;
9) zakonski relevantan softver čine programi, podaci i parametri koji su sastavni deo brojila i koji određuju ili izvršavaju funkcije koje su predmet zakonske kontrole merila;
Drugi izrazi koji se upotrebljavaju u ovom pravilniku, a nisu definisani u stavu 1. ovog člana imaju značenje koje je definisano zakonima kojima se uređuju metrologija i standardizacija.
Rezultat merenja brojilom izražava se u kilovarčasovima (kvarh) ili megavarčasovima (Mvarh).
Zahtevi za brojila dati su u Prilogu 1 - Zahtevi za brojila, koji je odštampan uz ovaj pravilnik i čini njegov sastavni deo.
Smatra se da brojilo ispunjava zahteve iz stava 1. ovog člana ako ispunjava odgovarajuće opšte zahteve iz tač. 5, 6. i 7. srpskog standarda SRPS EN 62052-11 - Oprema za merila električne energije naizmenične struje - Opšti zahtevi, ispitivanje i uslovi - Deo 11: Merna oprema, kao i posebne zahteve iz tač. 7. i 8. srpskog standarda SRPS EN 62053-23 - Oprema za merenje električne energije naizmenične struje - Deo 23: Statička brojila reaktivne energije (klase 2 i 3).
Na brojilo se postavljaju sledeći natpisi i oznake:
1) službena oznaka tipa iz uverenja o odobrenju tipa merila;
2) poslovno ime, odnosno naziv proizvođača brojila;
3) proizvodna oznaka brojila (tip, odnosno model brojila);
4) serijski broj i godina proizvodnje. Ukoliko je serijski broj naznačen na poklopcu brojila, nalazi se i na osnovnoj ploči brojila ili u trajnoj memoriji brojila;
5) oznaka klase tačnosti brojila;
6) broj faza i broj provodnika za koje je brojilo projektovano (monofazno brojilo sa dva provodnika, trofazno brojilo sa tri provodnika, trofazno brojilo sa četiri provodnika i dr.) ili grafički simboli u skladu sa srpskim standardom SRPS EN 62053-52 - Oprema za merenje električne energije (AC) - Posebni zahtevi - Deo 52: Simboli.
7) referentni napon, u nekom od sledećih oblika:
- broj mernih elemenata (ukoliko ih ima više) i napon na priključcima naponskih kola brojila;
- nazivni mrežni napon ili sekundarni napon transformatora na koji se brojilo priključuje;
8) osnovna i maksimalna električna struja kod brojila za direktno priključenje (brojila koja imaju osnovnu struju vrednosti 5 A i maksimalnu električnu struju 80 A obeležavaju se: 5-80 A ili 5(80) A); nazivna sekundarna struja transformatora na koji se brojilo priključuje kod transformatorskih brojila;
9) referentna frekvencija izražena u Hz;
10) konstanta brojila izraženu u rev/kvarh ili kvarh/rev za elektromehanička brojila, odnosno u imp/kvarh ili kvarh/imp za statička elektronska brojila;
11) referentna temperatura, ukoliko se razlikuje od 23 °C;
12) simbol za izolaciju klase zaštite II u skladu sa srpskim standardom SRPS EN 62053-52 - Oprema za merenje električne energije (AC) - Posebni zahtevi - Deo 52: Simboli;
13) šema veza brojila ili ako to nije moguće zbog dimenzija brojila, oznaku koja upućuje na to gde se ta šema nalazi.
Natpisi i oznake iz stava 1. ovog člana postavljaju se tako da budu vidljive, čitljive i neizbrisive, odnosno da ih nije moguće ukloniti bez trajnog oštećenja.
Brojilo podleže odobrenju tipa i prvom, redovnom i vanrednom overavanju u skladu sa zakonom kojim se uređuje metrologija i propisima donetim na osnovu tog zakona.
Način utvrđivanja ispunjenosti metroloških zahteva
Utvrđivanje ispunjenosti zahteva za brojila vrši se ispitivanjem tipa brojila koje obuhvata sve provere i ispitivanja kojima se utvrđuje da li su ispunjeni svi zahtevi iz člana 5. ovog pravilnika koji se odnose na to brojilo, kao i da li je to brojilo označeno u skladu sa članom 6. ovog pravilnika.
Način ispitivanja tipa brojila, odnosno metode merenja i ispitivanja iz stava 1. ovog člana date su u Prilogu 2 - Ispitivanje tipa brojila, koji je odštampan uz ovaj pravilnik i čini njegov sastavni deo.
Overavanje brojila obuhvata:
1) vizuelni pregled brojila i proveru funkcionalnosti;
2) ispitivanja metroloških svojstava brojila.
Brojila se overavaju pojedinačno.
Način i uslovi overavanja iz stava 1. ovog člana dati su u Prilogu 3 - Overavanje brojila, koji je odštampan uz ovaj pravilnik i čini njegov sastavni deo.
Brojilo za koje je do dana stupanja na snagu ovog pravilnika izdato uverenje o odobrenju tipa, overava se u skladu sa ovim pravilnikom ako, u pogledu zahteva za overavanje ispunjava zahteve iz ovog pravilnika.
Danom stupanja na snagu ovog pravilnika prestaju da važe Pravilnik o metrološkim uslovima za elektronska (statička) brojila reaktivne električne energije klase tačnosti 2 i 3 ("Službeni list SRJ", broj 47/98) i odredbe Metrološkog uputstva za overavanje elektronskih (statičkih) višefunkcijskih brojila električne energije ("Glasnik ZMDM", broj 1/07) koje se odnose na brojila reaktivne električne energije klase tačnosti 2 i 3.
Ovaj pravilnik stupa na snagu osmog dana od dana objavljivanja u "Službenom glasniku Republike Srbije".
ZAHTEVI ZA BROJILA
1.1. Standardne vrednosti referentnog električnog napona
Standardne vrednosti referentnog električnog napona date su u Tabeli 1 ovog priloga.
Tabela 1 - Standardne vrednosti referentnog električnog napona
Vrsta brojila |
Standardne vrednosti napona u voltima |
Dodatne vrednosti napona u voltima |
Brojilo za direktno priključenje |
120-230-277-400-480 |
100-127-200-220-240-380-415 |
Brojilo za priključenje preko mernih transformatora |
57,7-63,5-100-110-115-120-200 |
173-190-220 |
1.2. Standardne vrednosti električne struje
Standardne vrednosti referentne električne struje date su u Tabeli 2 ovog priloga.
Tabela 2 - Standardne vrednosti referentne električne struje
Vrsta brojila |
Standardne vrednosti električne struje u amperima |
Dodatne vrednosti električne struje u amperima |
Brojilo za direktno priključenje (Ib) |
5-10-15-20-30-40-50 |
80 |
Brojilo za priključenje preko mernih transformatora (In) |
1-2-5 |
1,5-2,5 |
1.2.1. Maksimalna vrednost električne struje
Maksimalna vrednost električne struje za brojila za direktno priključenje je ceo umnožak osnovne električne struje.
Merni opseg brojila za priključenje preko mernih transformatora prilagođen je sekundarnoj električnoj struji strujnog mernog transformatora. Maksimalna električna struja transformatorskog brojila može imati vrednost: 1,2 In, 1,5 In ili 2 In.
1.3. Standardna vrednost referentne frekvencije
Standardna vrednost referentne frekvencije je 50 Hz.
2.1. Najveće dozvoljene greške usled varijacija električne struje
U referentnim uslovima datim u Tabeli 1 odeljka 3. Priloga 2 ovog pravilnika, greške u procentima ne mogu biti veće od najvećih dozvoljenih grešaka (u daljem tekstu: NDG) za odgovarajuću klasu tačnosti datim u tabelama 3 i 4 ovog priloga.
Tabela 3 - NDG u procentima (jednofazna i trofazna brojila pri uravnoteženom opterećenju)
Vrednost električne struje |
sin j |
NDG u procentima |
||
Brojila za direktno priključenje |
Brojila za priključenje preko mernih transformatora |
klasa tačnosti |
klasa |
|
0,05 Ib ≤ I < 0,1 Ib |
0,02 In ≤ I < 0,05 In |
1 |
±2,5 |
±4,0 |
0,1 Ib ≤ I ≤ Imax |
0,05 In ≤ I ≤ Imax |
1 |
±2,0 |
±3,0 |
0,1 Ib ≤ I < 0,2 Ib |
0,05 In ≤ I < 0,1 In |
0,5 |
±2,5 |
±4,0 |
0,2 Ib ≤ I ≤ Imax |
0,1 In ≤ I ≤ Imax |
0,5 |
±2,0 |
±3,0 |
0,2 Ib ≤ I ≤ Imax |
0,1 In ≤ I ≤ Imax |
0,25 |
±2,5 |
±4,0 |
Tabela 4 - NDG u procentima (trofazna brojila opterećena jednofazno pri simetričnom sistemu električnog napona)
Vrednost električne struje |
sin φ |
NDG u procentima |
||
Brojila za direktno priključenje |
Brojila za priključenje preko |
klasa tačnosti |
klasa tačnosti |
|
0,1 Ib ≤ I ≤ Imax |
0,05 In ≤ I ≤ Imax |
1 |
± 3,0 |
± 4,0 |
0,2 Ib ≤ I ≤ Imax |
0,1 In ≤ I ≤ Imax |
0,5 |
± 3,0 |
± 4,0 |
Razlika između greške u procentima pri jednofaznom opterećenju brojila i uravnoteženom trofaznom opterećenju na osnovnoj struji Ib i sin φ = 1 za brojila za direktno priključenje, odnosno pri struji In i sin φ = 1 za brojila za priključenje preko mernih transformatora, ne može biti veća od 2,5% za brojila klase tačnosti 2, odnosno 3,5% za brojila klase tačnosti 3.
Napomena: prilikom ispitivanja prema vrednostima iz Tabele 4 ovog priloga, ispitna električna struja se, po pravilu, primenjuje na svaki merni element u sekvenci.
2.2. Varijacije greške u procentima usled promene uticajnih veličina
Varijacije greške (u daljem tekstu: VG) u procentima usled promene raznih uticaja u odnosu na izmerenu grešku u referentnim uslovima, nisu veće od vrednosti datih u Tabeli 5 ovog priloga.
Tabela 5 - VG u procentima usled promene uticajnih veličina
Uticajna veličina |
Vrednost električne struje (uravnoteženo opterećenje, osim ako nije drugačije definisano) |
sin j |
Srednja vrednost temperaturnog koeficijenta %/K za brojila |
||||||||
Brojila za direktno priključenje |
Brojila za priključenje preko mernih transformatora |
klasa tačnosti |
klasa tačnosti |
||||||||
Promena ambijentalne temperature 7) |
0,1 Ib £ I £ Imax |
0,05 In £ I £ Imax |
1 |
0,10 |
0,15 |
||||||
|
|
|
|
VG u procentima |
|||||||
klasa |
klasa |
||||||||||
Promena električnog napona ±10 % 1) 2) |
0,05 Ib £ I £ Imax |
0,02 In £ I £ Imax |
1 |
1,0 |
2,0 |
||||||
Promena frekvencije ±10% 2) |
0,05 Ib £ I £ Imax |
0,02 In £ I £ Imax |
1 |
2,5 |
2,5 |
||||||
Komponente jednosmerne električne struje u strujnom kolu 3) |
|
- |
1 |
6,0 |
6,0 |
||||||
Kontinualna magnetna indukcija stranog porekla 4) |
Ib |
In |
1 |
3,0 |
3,0 |
||||||
Magnetna |
Ib |
In |
1 |
3,0 |
3,0 |
||||||
Elektromagnetska RF polja |
Ib |
In |
1 |
3,0 |
3,0 |
||||||
Rad dodatnih naprava 6) |
0,05 Ib |
0,05 In |
1 |
1,0 |
1,0 |
||||||
Smetnje izazvane radio-frekventnim poljima |
Ib |
In |
1 |
3,0 |
3,0 |
||||||
Brze prelazne promene |
Ib |
In |
1 |
4,0 |
4,0 |
||||||
Imunost prigušenih oscilatornih talasa 8) |
- |
In |
1 |
4,0 |
4,0 |
||||||
1) Za promene vrednosti električnog napona od - 20% do - 10% i od + 10% do + 15% referentnog električnog napona brojila, varijacija greške u procentima su tri puta veće u odnosu na vrednosti iz ove tabele. |
2.3. Sopstvena potrošnja
Sopstvena potrošnja električnih naponskih i strujnih kola brojila je određena vrednostima uticajnih veličina, datih u Tabeli 1 i Tabeli 2 Priloga 2 ovog pravilnika. Maksimalna greška merenja sopstvene potrošnje ne može da pređe 5%.
2.3.1. Naponska kola
Sopstvena potrošnja svakog naponskog kola brojila pri referentnom električnom naponu, referentnoj temperaturi i referentnoj frekvenciji ne može biti veća od vrednosti datih u Tabeli 6 ovog priloga.
U vrednost sopstvene potrošnje uključena je i sopstvena potrošnja električnih kola za napajanje brojila.
Tabela 6 - Sopstvena potrošnja naponskih kola monofaznih i trofaznih brojila, uključujući i potrošnju električnih kola za napajanje brojila
Naponska kola brojila |
Izvor električnog napajanja |
Izvor električnog napajanja |
Glavna naponska kola |
2 W i 10 VA |
0,5 VA |
Pomoćno električno napajanje |
- |
10 VA |
NAPOMENA 1: Kako bi se uskladio električni napon transformatora sa brojilom, proizvođač brojila za priključenje preko mernih transformatora, naglašava da li je opterećenje induktivno ili kapacitivno. |
||
2.3.2. Strujna kola
Sopstvena potrošnja strujnih kola brojila za direktno priključenje, pri osnovnoj električnoj struji, referentnoj frekvenciji i referentnoj temperaturi ne može biti veća od vrednosti datih u Tabeli 7 ovog priloga.
Sopstvena potrošnja svakog strujnog kola brojila za priključenje preko mernih transformatora ne može biti veća od vrednosti datih u Tabeli 7 ovog priloga, pri vrednosti električne struje koja je jednaka nazivnoj sekundarnoj električnoj struji pripadajućeg transformatora pri referentnoj temperaturi i referentnoj frekvenciji.
Tabela 7 - sopstvena potrošnja električnih strujnih kola
Brojila |
Klasa tačnosti brojila |
|
2 |
3 |
|
monofazna i trofazna |
5,0 VA |
5,0 VA |
NAPOMENA 1: Nazivna električna struja je vrednost sekundarne električne struje strujnog transformatora, na kojoj se zasniva rad transformatora. Standardne vrednosti maksimalne sekundarne električne struje su 120%, 150%, 200% vrednosti nazivne električne sekundarne struje. |
||
2.4. Kratkotrajno strujno preopterećenje
Brojila za direktno priključenje se projektuju i izrađuju tako da izdrže kratkotrajno strujno preopterećenje strujom koja je 30 puta veća od vrednosti maksimalne električne struje brojila, u trajanju jedne poluperiode pri nazivnoj frekvenciji.
Brojila za priključenje preko mernih transformatora projektuju se i izrađuju tako da izdrže kratkotrajno strujno preopterećenje strujom koja je 20 puta veća od vrednosti maksimalne električne struje brojila u trajanju 0,5 s.
VG u procentima prouzrokovana kratkotrajnim strujnim preopterećenjem nije veća od vrednosti date u Tabeli 8 ovog priloga.
Tabela 8 - VG u procentima prouzrokovana kratkotrajnim strujnim preopterećenjem
Vrsta brojila |
Vrednost |
sin φ |
VG u procentima za brojila klase tačnosti |
|
2 |
3 |
|||
za direktno priključenje |
Ib |
1 |
1,5 |
1,5 |
za priključenje preko strujnih transformatora |
In |
1 |
1,0 |
1,5 |
2.5. Sopstveno zagrevanje
VG u procentima prouzrokovana sopstvenim zagrevanjem brojila nije veća od vrednosti datih u Tabeli 9 ovog priloga.
Tabela 9 - VG u procentima prouzrokovana sopstvenim zagrevanjem
Vrednost električne struje |
sin φ |
VG u procentima za brojila klase tačnosti |
|
2 |
3 |
||
Imax |
1 |
1,0 |
1,5 |
0,5 |
1,5 |
2,0 |
|
2.6. Elektromagnetska kompatibilnost
Brojilo se projektuje i izrađuje tako da elektromagnetske smetnje putem provođenja ili zračenja, kao i elektrostatičko pražnjenje, ne utiču bitno na njegov rad niti da ga oštećuju.
Smetnjama se smatraju:
- elektrostatička pražnjenja;
- elektromagnetska radio-frekventna polja;
- brze prelazne pojave;
- električni naponi indukovani radio-frekventnim poljima;
- prenapon;
- oscilatorni talasi;
- smetnje indukovane radiofrekventnim talasima.
3.1. Klimatski uslovi
3.1.1. Opseg radne temperature
Opseg radne temperature brojila dat je u Tabeli 10 ovog priloga. Vrednosti su date prema Tabeli 1 srpskog standarda SRPS EN 60721-3-3 - Klasifikacija uslova okoline - Deo 3: Klasifikacija grupa parametara okoline i njihovih strogosti - Odeljak 3: Stacionarna upotreba na lokacijama zaštićenim od vremenskih uticaja, sa izuzetkom tačaka koje se odnose na kondenzaciju i formiranje leda.
Tabela 10 - Opseg radne temperature
|
Brojilo za unutrašnju upotrebu |
Brojilo za spoljašnju upotrebu |
Naznačeni radni opseg |
-10° C do 45° C |
-25° C do 55° C |
Granice opsega rada |
-25° C do 55° C |
-40° C do 70° C |
Granice opsega pri skladištenju i transportu |
-25° C do 70° C |
-40° C do 70° C |
NAPOMENA 1: Za specijalne upotrebe, ostale vrednosti temperature mogu se koristiti, prema zahtevu korisnika prema proizvođaču, npr. za niske temperaturne uslove rada brojila za unutrašnju upotrebu, klase 3K7. |
||
3.1.2. Relativna vlažnost vazduha
Brojilo se projektuje i izrađuje tako da izdrži klimatske uslove definisane u Tabeli 11 ovog priloga.
Tabela 11 - Relativna vlažnost vazduha
Vrednost godišnjeg proseka |
< 75% |
Vrednost za vremenski period od 30 dana u toku jedne godine (koji nisu uzeti u kontinualnom periodu) |
95% |
Najčešća vrednost ostalim danima |
85% |
Granice relativne vlažnosti kao funkcije ambijentalne temperature prikazane su na Dijagramu 1 ovog priloga.
Dijagram 1 - Granice relativne vlažnosti kao funkcije ambijentalne temperature

3.2. Mehanički zahtevi
Brojilo ima kućište koje se može žigosati tako da su unutrašnji delovi brojila dostupni samo posle oštećenja žiga.
Poklopac brojila se projektuje i izrađuje tako da se ne može ukloniti bez upotrebe alata.
Kućište brojila se projektuje i izrađuje tako da bilo kakva trenutna deformacija ne može sprečiti ispravan rad brojila.
Ako drugačije nije određeno, brojila koja imaju kućište koje je potpuno ili delimično izrađeno od metala, a predviđena su za priključivanje na električni napon koji pri referentnim uslovima prelazi 250 V prema zemlji, imaju zaštitni priključak za uzemljenje.
Ako poklopac brojila nije providan, on ima jedan ili više prozora za čitanje registra ili posmatranje indikatora rada, ako postoji. Prozori su od providnog materijala i obezbeđuje se da se oni ne mogu ukloniti bez oštećenja žiga kojim je brojilo žigosano.
Krajevi električnih kola brojila su, po pravilu, grupisani u priključnicu brojila, koja ima odgovarajuću električnu izolaciju i mehaničku čvrstoću.
Priključnica brojila se izrađuje tako da omogućava trajnu i dobru električnu vezu svih električnih kola brojila sa spoljašnjim kolima, tako da nema rizika od slabljenja kontakta i povišenog zagrevanja. Pritisak električnih kontakata u stezaljkama priključnice ne može da se prenosi na njen izolacioni materijal.
Priključnica brojila koja ne čini nerazdvojivu celinu sa osnovnom pločom brojila, pričvršćena je za osnovnu ploču brojila tako da ne može da se izvadi i ponovo umetne bez oštećenja žiga na poklopcu brojila.
Stezaljke su smeštene u priključnici tako da se iz nje ne mogu izvaditi, a da se to ne uoči.
Redosled naponskih stezaljki, strujnih stezaljki i stezaljki pomoćnih kola brojila označava se na šemi veza brojila u skladu sa ovim pravilnikom.
Stezaljke koje su na različitim potencijalima, osim strujnih stezaljki istih strujnih kola sa malom potencijalnom razlikom, zaštićuju se od slučajnog kratkog spoja. Zaštita može da bude izvedena pomoću stepenastog razmeštaja stezaljki u unutrašnjosti izolacionog materijala ili pomoću pregrada od izolacionog materijala.
Priključne stezaljke za pričvršćivanje spoljašnjih provodnika na brojilo mogu biti čauraste, elastične i u vidu noževa, odnosno čepova. Čauraste stezaljke za pričvršćivanje provodnika snabdevaju se, po pravilu, sa najmanje dva pritezna zavrtnja od materijala odgovarajuće mehaničke čvrstoće. Ako je čaurasta stezaljka snabdevena jednim priteznim zavrtnjem, ona obezbeđuje da se provodnik unutar čauraste stezaljke priteznim zavrtnjem steže sa svih strana, tako da je površina naleganja provodnika ista kao i u čauri sa najmanje dva zavrtnja.
Za pričvršćivanje provodnika pomoćnih kola, stezaljke mogu da budu snabdevene samo sa jednim priteznim zavrtnjem.
Dimenzije čaurastih stezaljki su date u Tabeli 12 ovog priloga.
Tabela 12 - Dimenzije čaurastih stezaljki
Vrste stezaljki |
Maksimalna električna struja [A] |
Najmanji prečnik otvora stezaljke [mm] |
Najmanji prečnik priteznog zavrtnja [mm] |
Preseci provodnika za koje mora biti omogućeno pričvršćenje [mm2] |
Strujne stezaljke brojila za direktno priključenje |
do 60 |
6,5 |
5 |
od 2,5 do 25 |
Strujne i naponske stezaljke brojila za priključenje preko mernih transformatora |
do 10 |
4,5 |
4 |
od 1,5 do 10 |
Stezaljke pomoćnih električnih kola |
do 2 |
3,3 |
2,8 |
od 1,5 do 6 |
Otvor u izolacionom materijalu priključnice brojila, koji vodi do otvora priključne stezaljke, po pravilu je dovoljno velik da se može smestiti provodnik sa izolacijom.
Kod brojila za direktan priključak obezbeđuje se da postoji mogućnost da se naponsko kolo rastavi od pripadajućeg strujnog kola pomoću odgovarajućeg dela u priključnici (npr. mosta). Deo za rastavljanje te veze označava se u šemi veza brojila.
Zazori i puzne staze između stezaljki u priključnici i između stezaljki i najbližih delova kućišta brojila, ako su oni od metala, ne mogu da budu manji od vrednosti datih u tabelama 13 i 14 ovog priloga.
Tabela 13 - Zazor i puzna staza za izolovano brojilo u kućištu, zaštitne klase I
Električni napon faze prema zemlji nazivnog sistemskog napona |
Nominalni električni impulsni napon [V] |
Minimalni zazor |
Minimalna puzna staza |
||
Brojilo za unutrašnju upotrebu [mm] |
Brojilo za spoljašnju upotrebu [mm] |
Brojilo za unutrašnju upotrebu [mm] |
Brojilo za spoljašnju upotrebu [mm] |
||
≤100 |
1500 |
0,5 |
1,0 |
1,4 |
2,2 |
Tabela 14 - Zazor i puzna staza za izolovano brojilo u kućištu, zaštitne klase II
Električni napon faze prema zemlji nazivnog sistemskog napona [V] |
Nominalni električni impulsni napon [V] |
Minimalni zazor |
Minimalna puzna staza |
||
Brojilo za unutrašnju upotrebu [mm] |
Brojilo za spoljašnju upotrebu [mm] |
Brojilo za unutrašnju upotrebu [mm] |
Brojilo za spoljašnju upotrebu [mm] |
||
≤100 |
2500 |
1,5 |
1,5 |
2,0 |
3,2 |
Priključnica brojila ima poklopac koji se može žigosati nezavisno od poklopca brojila. Poklopac priključnice je takav da prekriva krajeve spoljašnjih provodnika kojima je brojilo povezano, kao i donje delove za pričvršćivanje brojila. Kod priključenog brojila onemogućen je pristup stezaljkama i krajevima spoljašnjih provodnika, a da se prethodno ne ošteti žig kojim je žigosan poklopac priključnice.
Priključak za uzemljenje brojila je spojen sa metalnim delovima i ukoliko je moguće i sa osnovnom pločom. Po pravilu, priključak za uzemljenje postavlja se susedno od priključnice brojila.
Priključak za uzemljenje je prilagođen bakarnom provodniku koji ima poprečni presek najmanje 6 mm2, a najviše 16 mm2. Priključak za uzemljenje je takav da se posle ugradnje brojila ne može olabaviti bez upotrebe alata.
Podatak o izmerenoj električnoj energiji može biti prikazan elektromehaničkim registrom ili elektronskim displejom. U slučaju elektronskog displeja, odgovarajuća trajna memorija zadržava informacije najmanje četiri meseca. Duži vremenski period zadržavanja informacija trajne memorije može se posebno zahtevati od strane korisnika.
U slučaju kada se više veličina prikazuje na jednom elektronskom displeju, displej je takav da postoji mogućnost prikaza sadržaja svih relevantnih memorija. Pri prikazu sadržaja, moguća je identifikacija svake tarife, a za automatske displeje, svaki prikaz informacije registra vezane za tarifiranje se prikazuje na displeju najmanje 5 s.
Tarifni stav, kome odgovara električna energija koju pokazuje displej u datom trenutku, jasno je naznačen.
Kada brojilo nije pod naponom, displej, po pravilu, ne prikazuje informacije.
Kod elektromehaničkih registara, oznake su neizbrisive i lako čitljive. Kotur najniže mesne vrednosti, po pravilu, ima na svom obodu 100 jednakih podeljaka, pri čemu je svaki deseti obeležen brojem, svaki peti podeljak je duži od ostalih, a svi podeljci su jednake debljine.
Svaki numerički element elektronskog displeja ima mogućnost prikaza svih brojeva od nula do devet.
Registar beleži i prikazuje, počevši od nule, najmanje 1500 h, vrednosti energije koja odgovara maksimalnoj električnoj struji na referentnom električnom naponu i sin φ = 1. Vrednosti preko 1500 h se posebno naznačuju u zahtevu korisnika prema proizvođaču.
Ne može biti moguće resetovanje indikatora ukupne kumulativne električne energije. Regularan povratak vrednosti indikatora na početnu vrednost (nulu) se ne smatra resetovanjem.
Brojilo ima izlaz za ispitivanje koji je takav da je moguće ispitivanje brojila standardnom opremom za ispitivanje brojila. Taj izlaz je pristupačan i nalazi se sa prednje strane brojila.
Izlaz ne mora da proizvodi homogene impulsne sekvence. Proizvođač zbog ove pojave određuje i navodi potreban broj impulsa koji osigurava mernu tačnost vrednosti najmanje 1/10 klase tačnosti brojila, na različitim ispitnim tačkama.
Zahtevi za opremu koja se koristi za ispitivanje električnog izlaza utvrđeni su srpskim standardom SRPS EN 62053-31 - Oprema za merenje električne energije naizmenične struje - Posebni zahtevi - Deo 31: Impulsni izlazni uređaji za elektromehanička i elektronska brojila (samo dvožična).
Ukoliko brojilo ima optički izlaz za ispitivanje, taj izlaz se postavlja sa prednje strane brojila kao što je prikazano na Slici 1 ovog priloga.
Slika 1 - Optički izlaz za ispitivanje

Impuls emitovan optičkim izlazom za ispitivanje je takav da ispunjava sledeće zahteve:
- maksimalna frekvencija impulsa nije veća od 2,5 kHz;
- modulisani i nemodulisani izlazni impulsi su dozvoljeni. Nemodulisani izlazni impulsi imaju oblik prikazan na Dijagramu 2 ovog priloga;
- talasna dužina emitovanog impulsa je od 550 nm do 1000 nm;
- emitovani signal snage Et, koji se prostire kroz definisanu oblast (optički aktivnu), udaljenosti a1 = 10 mm ± 1 mm od površine brojila (prikazano na Slici 1 ovog priloga), ima sledeće granične vrednosti:
- aktivno stanje: 50 μW/cm2 ≤ Et ≤ 1000 μW/cm2;
- neaktivno stanje: Et ≤ 2 μW/cm2.
Dijagram 2 - Talasni oblik emitovanog impulsa

3.3. Metrološke karakteristike brojila se zaštićuju, a zakonski relevantan softver brojila obezbeđuje se od neovlašćene modifikacije ili promene memorijskih uređaja.
Zakonski relevantan softver brojila se jasno identifikuje.
Identifikacija softvera, kao i način i sredstva te identifikacije navode se u uverenju o odobrenju tipa merila.
Modifikacija zakonski relevantnog softvera brojila u upotrebi smatra se prepravkom brojila, a ponovno instaliranje iste verzije softvera smatra se popravkom brojila.
Brojilo koje je prepravljeno ili popravljeno, u smislu stava 4. ovog pododeljka, podleže vanrednom overavanju u skladu sa zakonom kojim se uređuje metrologija.
ISPITIVANJE TIPA BROJILA
1. Oprema za ispitivanje brojila
Etaloni i merni uređaji, odnosno oprema za ispitivanje brojila, su takvi da je proširena merna nesigurnost metode merenja najmanje tri puta manja od odgovarajućih vrednosti najvećih dozvoljenih grešaka propisanih ovim pravilnikom.
Pri ispitivanju brojila dostupna je tehnička dokumentacija proizvođača i uputstvo za upotrebu.
Referentni etaloni koji se koriste za ispitivanje brojila su etalonirani, odnosno sledivi do nacionalnih ili međunarodnih etalona.
U prostoriji u kojoj se vrši ispitivanje brojila održavaju se referentni uslovi, dati u Tabeli 1 ovog priloga.
Tabela 1 - Referentni uslovi
Vrsta uticaja |
Referentne vrednosti |
Dozvoljena tolerancija za brojila klase tačnosti |
|
2 |
3 |
||
Ambijentalna temperatura |
23° C ili referentna temperatura koju je naznačio proizvođač |
± 2° C |
± 2° C |
Napon |
Referentni napon |
± 1,0% |
± 1,0% |
Frekvencija |
Referentna frekvencija |
± 0,5% |
± 0,5% |
Redosled faza |
L1 - L2 - L3 |
- |
- |
Neuravnoteženost napona |
Sve faze povezane |
- |
- |
Talasni oblik |
Sinusni električni napon |
Faktor izobličenja manji od |
|
2% |
3% |
||
Magnetska indukcija stranog porekla |
Magnetska indukcija jednaka nuli |
- |
- |
Magnetska indukcija nepoznatog porekla na referentnoj frekvenciji |
Magnetska indukcija jednaka nuli |
Vrednost magnetske indukcije ne može da bude veća od 0,05 mT i ne može da prouzrokuje varijaciju relativne greške u procentima veću od: |
|
± 0,3% |
± 0,3% |
||
Elektromagnetska RF polja, |
Jednako nuli |
< 1 V/m |
< 1 V/m |
Rad dodatnih uređaja |
Nema rada dodatnih uređaja |
- |
- |
Poremećaji izazvani, indukovani RF poljima, |
Jednako nuli |
< 1 V |
< 1 V |
Brojila se ispituju u sledećim uslovima:
a) brojilo se ispituje u svom kućištu, a delovi za koje je to predviđeno su uzemljeni;
b) pre početka ispitivanja, brojilo se priključuje na nazivni električni napon određeno vreme, kako bi se postigla termalna stabilnost;
v) dodatno, za trofazna brojila:
- fazni stav je isti kao na šemi veza brojila koju je naznačio proizvođač;
- električni naponi i struje su uravnoteženi, u skladu sa Tabelom 2 ovog priloga;
Tabela 2 - Uravnoteženje struje i napona
Trofazna brojila |
Klasa tačnosti brojila |
|
2 |
3 |
|
Električni napon između faze i nule ili između bilo koje dve faze ne odstupa od odgovarajućeg srednjeg električnog napona više od |
± 1% |
± 1% |
Bilo koja od električnih struja ne odstupa od odgovarajuće srednje električne struje više od |
± 2% |
± 2% |
Fazni stav električne struje prema odgovarajućem električnom naponu između faze i nule, pri bilo kom faktoru snage, ne odstupa više od |
2° |
2° |
NAPOMENA: Ako pri ispitivanju trofaznog brojila nesimetrija električnog napona i električne struje izazivaju povećane greške brojila koje se ispituje ili etalona kojim se brojilo ispituje, vrši se odgovarajuće podešavanje referentnog električnog napona. |
||
g) referentni uslovi su dati u Tabeli 1 ovog priloga;
d) zahtevi za etalonsku i mernu opremu dati su u odeljku 1 ovog priloga.
Ukoliko se ispitivanje izvodi pri temperaturi različitoj od referentne, uključujući dozvoljenu toleranciju, rezultat se koriguje odgovarajućim temperaturnim koeficijentom brojila.
Ispitivanje se vrši:
a) za jednofazna brojila, prvo se određuje greška u procentima sa brojilom normalno priključenim na mrežu, a zatim sa invertovanom konekcijom strujnog i naponskog kola. Polovina razlike tih grešaka je vrednost greške u procentima. Zbog nepoznate faze magnetske indukcije stranog porekla, ispitivanja se vrše za vrednosti električne struje: 0,1 Ib odnosno 0,05 In za sinφ = 1 i 0,2 Ib odnosno 0,1 In za sinφ = 0,5 (induktivno ili kapacitivno),
b) za trofazno brojilo, izvode se tri merenja sa 0,1 Ib odnosno 0,05 In za sinφ = 1 i zatim se konekcije naponskih i strujnih kola promene za 120° dok redosled faza ostaje isti. Vrednost varijacije relativne greške u procentima je najveća razlika između svake od tih grešaka i njihove srednje vrednosti.
4.1. Početak funkcionisanja brojila
U roku od 5 s po priključenju na referentni električni napon, brojilo je, po pravilu, spremno za ispravan rad.
4.2. Prazan hod
Bez struje u strujnim kolima (otvorena strujna kola), a naponska kola priključena na električni napon od 115% vrednosti referentnog električnog napona, brojilo ne može da ima prazan hod, odnosno izlaz za ispitivanje brojila ne proizvodi više od jednog električnog impulsa.
Minimalni period ispitivanja Δt se izračunava:
|
za brojila klase 2. za brojila klase 3. |
gde je
k - broj impulsa koji brojilo emituje na izlazu u kilovar-časovima (imp/kvarh);
m - broj mernih elemenata;
Un - referentni električni napon u voltima;
Imax - maksimalna vrednost električne struje u amperima.
Za brojila za priključenja preko mernih transformatora, konstanta k obavezno odgovara vrednostima sekundarnog električnog napona i električne struje.
4.3. Početak registrovanja brojila (osetljivost)
Brojilo počinje da radi i nastavlja da registruje električnu energiju, odnosno osetljivo je pri vrednostima električne struje datim u Tabeli 3 ovog priloga. Trofazna brojila se ispituju pri uravnoteženom opterećenju.
Tabela 3 - Početna električna struja
Vrsta brojila |
Klasa brojila |
sinφ |
|
2 |
3 |
||
Brojilo za direktno priključenje |
0,005 Ib |
0,01 Ib |
1 |
Brojilo za priključenje preko strujnih transformatora |
0,003 In |
0,005 In |
1 |
4.4. Konstanta brojila
Konstanta brojila proverava se prema vrednostima naznačenim na natpisnoj pločici brojila.
4.5. Varijacija električne struje
Pre početka merenja, brojilo je priključeno na referentni električni napon najmanje 1 h i opterećeno strujom 0,1Ib, odnosno 0,05In.
Merenje se vrši u referentnim uslovima, datim u Tabeli 1 ovog priloga za vrednosti električne struje datim u tabelama 3 i 4. Priloga 1, prema blok šemi datoj na Slici 1 ovog priloga.
Slika 1. Blok šema

Određeni rezultati ispitivanja mogu biti izvan granica datih u tabelama 3 i 4. Priloga 1 ovog pravilnika, bilo zbog merne nesigurnosti brojila ili drugih parametara koji mogu uticati na ispitivanje. Međutim, ako se apscisna osa pomeri paralelno samoj sebi za vrednost datu u Tabeli 4 ovog priloga a svi rezultati ispitivanja pri tom ostanu u granicama greške u procentima, datim u tabelama 3 i 4. Priloga 1 ovog pravilnika, brojilo se smatra ispravnim.
Tabela 4 - pomeranje apscisne ose
|
Brojilo klase tačnosti |
|
2 |
3 |
|
Dozvoljeno pomeranje apscisne ose (%) |
1,0 |
1,0 |
4.6. Promena električnog napona
Ispitivanje uticaja promene električnog napona vrši se pri vrednostima električne struje datim u Tabeli 5. Priloga 1 ovog pravilnika (promena električnog napona ± 10%), prema blok šemi prikazanoj na Slici 1 ovog priloga.
4.7. Promena frekvencije
Ispitivanje uticaja promene frekvencije vrši se pri vrednostima električne struje datim u Tabeli 5. Priloga 1 ovog pravilnika (promena frekvencije ± 2%), prema blok šemi prikazanoj na Slici 1 ovog priloga.
4.8. Komponenta jednosmerne električne struje u strujnom kolu
Ispitivanje uticaja komponente jednosmerne električne struje u strujnom kolu vrši se pomoću kola prikazanog na Slici 2 ovog priloga, ako se ispitivanje vrši opremom koja je u mogućnosti da proizvede potrebni talasni oblik, u skladu sa Dijagramom 1 ovog priloga.
Varijacije greške u procentima kada je brojilo izloženo talasnom obliku u skladu sa Dijagramom 1 ovog priloga i kada je izloženo referentnom talasnom obliku ne mogu da budu veće od vrednosti datih u Tabeli 5. Priloga 1 ovog pravilnika (komponenta jednosmerne električne struje u strujnom kolu).
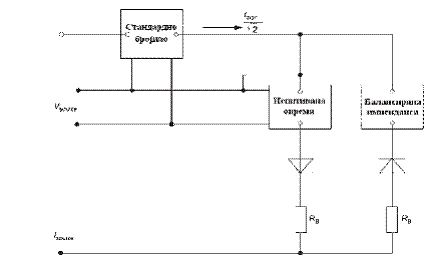
Slika 2 - Kolo za ispitivanje uticaja komponente jednosmerne električne struje

Balansirana impedansa je jednaka impendansi ispitivane opreme radi tačnosti merenja i može biti brojilo istog tipa kao ispitivano brojilo. Ispravljačke diode su istog tipa. Da bi se poboljšale vrednosti, dodatni otpornici RB se mogu postaviti redno sa diodama. Njihova vrednost je 10 puta veća od otpornosti opreme na ispitivanju.
Dijagram 1 - Ispravljen polutalasni signal

4.9. Kontinualna magnetska indukcija stranog porekla
Kontinualno magnetno polje se može proizvesti korišćenjem elektromagneta prikazanog na Slici 3 ovog priloga, pomoću jednosmerne električne struje. Ovo magnetno polje se primenjuje za sve dostupne površine brojila kada je postavljeno za normalnu upotrebu. Vrednost primenjene magnetno-motorne sile je 1000 ampernavojaka.
Slika 3 - Specifikacija elektromagneta

4.10. Magnetska indukcija stranog porekla vrednosti 0,5 mT
Ispitivanje uticaja magnetske indukcije stranog porekla vrednosti 0,5 mT se vrši pri vrednostima električne struje datim u Tabeli 5. Priloga 1 ovog pravilnika, (magnetska indukcija stranog porekla, vrednosti 0,5 mT).
Magnetska indukcija stranog porekla od 0,5 mT se proizvodi pomoću kalema. Brojilo se postavlja u centar kalema.
Ispitivanje se vrši menjanjem faza između struje koja proizvodi magnetno polje i napona ispitnog kola brojila. Promena faze je u rasponu od 0° do 360°. Za svako merenje je potrebno postaviti kalem i brojilo u više pozicija i zatim izvršiti merenje.
4.11. Elektromagnetska RF polja
Ispitivanje uticaja RF polja, vrši se prema blok šemi prikazanoj na Slici 4 ovog priloga, prema srpskom standardu SRPS EN 61000-4-3 - Elektromagnetska kompatibilnost (EMC) - Deo 4 - 3: Tehnike ispitivanja i merenja - Ispitivanje imunosti na zračeno, radiofrekvencijsko elektromagnetsko polje, pod sledećim uslovima:
- ispitivanje se vrši u laboratoriji;
- dužina provodnika, izloženog magnetnom polju: 1 m;
- opseg frekvencije: 80 MHz do 2000 MHz;
- nosilac modulisan sa 80% AM pri 1 kHz signalom sinusnog talasnog oblika.
a) Ispitivanje sa opterećenjem
- brojilo u operativnom stanju;
- ispitivanje se vrši u laboratoriji;
- glavna i pomoćna naponska kola priključena na referentni električni napon;
- električna struja Ib, odnosno In, iz Tabele 5. Priloga 1 ovog pravilnika (elektromagnetna RF polja);
- nemodulisana snaga polja: 10 V/m.
b) Ispitivanje bez opterećenja
- brojilo u operativnom stanju;
- osnovna i pomoćna naponska kola priključena na referentni električni napon;
- bez prisustva električne struje u strujnim kolima (otvorena kola);
- nemodulisana snaga polja: 30 V/m.
Primena RF polja ne može uzrokovati promenu sadržaja registara veću od X i signal na izlazu za ispitivanje ne može biti veći od X. Formula za izračunavanje X data je u pododeljku 4.20 ovog priloga.
Tokom ispitivanja, privremena degradacija ili gubitak funkcije i performansi je prihvatljiv.
Slika 4 - Ispitivanje imunosti na elektromagnetska RF polja

4.12. Smetnje izazvane radio-frekventnim poljima
Ispitivanje uticaja smetnji izazvanih radio-frekventnim poljima, vrši se prema srpskom standardu SRPS EN 61000-4-6 - Elektromagnetska kompatibilnost (EMC) - Deo 4-6: Tehnike ispitivanja i merenja - Imunost na kondukcione smetnje indukovane radiofrekvencijskim poljima, pod sledećim uslovima:
- ispitivanje se vrši u laboratoriji;
- brojilo u operativnom stanju;
- osnovna i pomoćna naponska kola priključena na referentni električni napon;
- električna struja Ib, odnosno In, iz Tabele 5. Priloga 1 ovog pravilnika (smetnje izazvane radio-frekventnim poljima);
- opseg frekvencije: od 150 kHz do 80 MHz;
- vrednost električnog napona: 10 V.
Tokom ispitivanja, oprema ne može biti pomerana i vrednost greške u procentima je u granicama datim u Tabeli 5 Priloga 1 ovog pravilnika (smetnje izazvane radio-frekventnim poljima).
4.13. Brze prelazne pojave
Ispitivanje uticaja brzih prelaznih pojava, vrši se prema blok šemama prikazanim na slikama 5 i 6 ovog priloga, prema srpskom standardu SRPS EN 61000-4-4 - Elektromagnetska kompatibilnost (EMC) - Deo 4-4. Tehnička ispitivanja i merenja - Ispitivanje imunosti na električni brzi tranzijent/rafal, pod sledećim uslovima:
- ispitivanje se vrši u laboratoriji;
- brojilo je u operativnom stanju;
- osnovna i pomoćna naponska kola priključena su na referentni električni napon;
- električna struja Ib, odnosno In, iz Tabele 5. Priloga 1 ovog pravilnika (brze prelazne pojave);
- dužina provodnika koji spaja uređaj koji se ispituje i spojnicu je 1 m;
- ispitni napon se priključuje na odgovarajući način prema zemlji, a primenjuje se na sledeća električna kola: naponska kola, strujna kola, ako su odvojena od naponskih kola pri normalnom radu brojila; pomoćna kola, ako su odvojena od naponskih kola pri normalnom radu brojila;
- ispitni električni napon strujnih i naponskih kola je 4 kV;
- ispitni električni napon pomoćnih kola, referentnog električnog napona većeg od 40 V je 2 kV;
- vreme trajanja ispitivanja je 60 sekundi pri svakom polaritetu.
Tokom ispitivanja, privremena degradacija ili gubitak funkcije i performansi je prihvatljiv i vrednost greške u procentima je u granicama datim u Tabeli 5 Priloga 1 ovog pravilnika (brze prelazne pojave).
Slika 5 - Ispitivanje naponskih kola

Slika 6 - Ispitivanje strujnih kola

4.14. Prigušene oscilacije
Ispitivanje se vrši prema srpskom standardu SRPS EN 61000-4-12 - Elektromagnetska kompatibilnost (EMC) - Deo 4 - 12. Tehnike ispitivanja i merenja - Ispitivanje imunosti na oscilatorne talasne oblike napona, pod sledećim uslovima:
- isključivo se ispituju brojila namenjena priključenju preko transformatora, a ispitivanje se vrši u laboratoriji;
- brojilo je u operativnom stanju:
- glavna i pomoćna naponska kola priključena su na referentni električni napon;
- nominalna struja In i sin φ imaju vrednost datu u Tabeli 5. Priloga 1 ovog pravilnika (imunost prigušenih oscilatornih talasa);
- ispitni električni napon na pomoćnim električnim kolima referentnog napona preko 40 V je za zajednički režim 2,5 kV, a za diferencijalni režim je 1,0 kV;
- ispitne frekvencije: 100 kHz, učestanost ponavljanja: 40 Hz; 1 MHz, učestanost ponavljanja: 400 Hz;
- vreme trajanja ispitivanja: 60 s (15 ciklusa sa 2 s aktivnog i 2 s neaktivnog stanja, po svakoj frekvenciji).
Tokom ispitivanja, oprema ne može biti biti pomerana i vrednost greške u procentima je u granicama datim u Tabeli 5. Priloga 1 ovog pravilnika (imunost prigušenih oscilatornih talasa).
4.15. Elektrostatičko pražnjenje
Ispitivanje se vrši prema srpskom standardu SRPS EN 61000-4-2 - Elektromagnetska kompatibilnost (EMC) - Deo 4 - 2. Tehnike ispitivanja i merenja - Ispitivanje imunosti na elektrostatičko pražnjenje, pod sledećim uslovima:
- ispitivanje se vrši u laboratoriji;
- brojilo je u operativnom stanju:
- naponska i pomoćna kola su priključena na referentni napon;
- bez električne struje u strujnim kolima (otvorena kola);
- kontaktno pražnjenje;
- ispitni napon je 8 kV;
- broj pražnjenja je 10 (na najosetljivijem polaritetu).
Ukoliko kontaktno pražnjenje nije moguće jer nema metalnih delova na spoljašnjosti brojila, beskontaktno pražnjenje se vrši naponom od 15 kV.
Primena elektrostatičkog pražnjenja ne može uzrokovati promenu sadržaja registara veću od X i signal na izlazu za ispitivanje ne može biti veći od X. Formula za izračunavanje X data je u pododeljku 4.20 ovog priloga.
Tokom ispitivanja, privremena degradacija ili gubitak funkcije i performansi je prihvatljiv.
4.16. Kratkotrajni prenaponi
Ispitivanje se vrši prema srpskom standardu SRPS EN 61000-4-5 - Elektromagnetska kompatibilnost (EMC) - Deo 4 - 5. Tehnike ispitivanja i merenja - Ispitivanje imunosti na naponske udare, pod sledećim uslovima:
- brojilo je u operativnom stanju;
- osnovna i pomoćna naponska kola priključena su na referentni električni napon;
- bez električne struje u strujnim kolima (otvorena kola);
- dužina provodnika između generatora prenapona i brojila je 1 m;
- diferencijalna ispitna metoda;
- fazni ugao: impulsi faznog ugla 60° i 240° u odnosu na naizmenični električni napon izvora;
- ispitni električni napon na strujnim i naponskim kolima (glavnim) je 4 kV;
- impendansa izvora električnog napona je 2 Ω;
- ispitni električni napon na pomoćnim kolima referentnog električnog napona preko 40 V je 1 kV;
- impendansa izvora električnog napona je 42 Ω;
- broj ispitivanja je 5 pozitivnih i 5 negativnih;
- učestalost ponavljanja je maksimalno jedan po minutu.
Primena kratkotrajnih prenapona ne može uzrokovati promenu sadržaja registara veću od X i signal na izlazu za ispitivanje ne može biti veći od X. Formula za izračunavanje X data je u pododeljku 4.20 ovog priloga.
Tokom ispitivanja, privremena degradacija ili gubitak funkcije i performansi je prihvatljiv.
4.17. Sopstvena potrošnja
Sopstvena potrošnja naponskih i strujnih kola brojila se ispituje pri referentnim uslovima datim u Tabeli 1 ovog priloga, pri kojima su izmerene vrednosti u granicama datim u tabelama 6 i 7 Priloga 1 ovog pravilnika.
4.18. Kratkotrajno strujno preopterećenje
Ispitivanje uticaja kratkotrajnog strujnog preopterećenja vrši se pod sledećim uslovima:
- ispitno kolo bez induktiviteta;
- brojilo je vraćeno na početnu temperaturu sa naponskim kolima priključenim jedan čas na referentni električni napon posle izlaganja kratkotrajnom strujnom preopterećenju.
Izmerena vrednost greške u procentima je u granicama datim u Tabeli 8. Priloga 1 ovog pravilnika.
4.19. Sopstveno zagrevanje
Ispitivanje uticaja sopstvenog zagrevanja brojila se vrši pod sledećim uslovima: bez električne struje u strujnim kolima, naponska kola brojila priključe se na referentni električni napon jedan čas. Vrednosti električne struje su date u Tabeli 9 Priloga 1 ovog pravilnika, a ispitivanje se vrši najpre za opterećenje na sinj = 1 a zatim se u dovoljno kratkim vremenskim intervalima, koji omogućavaju korektno crtanje krive promene greške kao funkcije vremena, određuje greška brojila. Ovo ispitivanje traje najmanje jedan čas i u svakom slučaju toliko dugo, sve dok promena greške za vreme od 20 min više ne prelazi 0,2%. Ovo ispitivanje se ponavlja za opterećenje na sinj = 0,5.
Provodnik koji se koristi za napajanje brojila ima dužinu od 1 m i poprečni presek dovoljan za 3,2 A/mm2 i 4 A/mm2.
4.20. Kratkotrajni propadi i prekidi električnog napona
Uticaj kratkotrajnih propada i prekida električnog napona napajanja brojila ne može da izazove promenu stanja registra veću od X kvarh, a izlaz za ispitivanje brojila ne može dati broj impulsa veći od onog koji odgovara energiji od X kvarh. Vrednost X se izračunava po sledećoj formuli.
X = 10-6 · m · Ur · lm
gde su:
m - broj mernih elemenata;
Ur - referentni električni napon [V];
lm - maksimalna električna struja [A].
Kada se električni napon napajanja ponovo uspostavi, brojilo ne može da promeni svoje metrološke karakteristike.
Za ispitivanje, registar brojila ima rezoluciju od najmanje 0,01.
Ispitivanje uticaja kratkotrajnih propada i prekida električnog napona napajanja brojila vrši se pod sledećim uslovima:
- naponska i pomoćna kola brojila priključena su na referentni električni napon;
- bez električne struje u strujnim kolima;
a) prekidi električnog napona ΔU = 100%, u skladu sa Dijagramom 2 ovog priloga:
- vreme trajanja prekida električnog napona je 1 s;
- broj prekida električnog napona je 3;
- vreme trajanja ponovno uspostavljenog električnog napona je 50 ms;
Dijagram 2 - Prekidi električnog napona ΔU = 100%

b) prekidi električnog napona ΔU = 100%, u skladu sa Dijagramom 3 ovog priloga:
- vreme trajanja prekida električnog napona je jedan ciklus na naznačenoj frekvenciji;
- broj prekida električnog napona je 1;
Dijagram 3 - Prekidi električnog napona ΔU = 50%

v) propad električnog napona ΔU = 50%, u skladu sa Dijagramom 4 ovog priloga:
- vreme trajanja pada električnog napona je 1 min;
- broj padova električnog napona je 1;
Dijagram 4 - Propad električnog napona ΔU = 50%

4.21. Impulsni i naizmenični električni napon
Prvo se izvodi ispitivanje impulsnim električnim naponom, zatim naizmeničnim električnim naponom.
Ispitivanje izolacije pri ispitivanju tipa brojila važe samo za onaj raspored stezaljki brojila za koji je izvršeno ispitivanje. Pri različitim rasporedima stezaljki brojila, obavezno se vrše sva ispitivanja izolacije za svaki raspored stezaljki.
Za potrebe ispitivanja, termin "uzemljenje" može značiti sledeće:
a) ukoliko je kućište brojila izrađeno od metala, "uzemljenje" je samo kućište, postavljeno na ravnu provodnu površinu;
b) ukoliko je kućište brojila ili njegov deo izrađen od izolacionog materijala, "uzemljenje" je provodna folija obmotana oko brojila, koja dodiruje sve pristupačne provodne delove i povezana je sa ravnom provodnom površinom na kojoj je brojilo postavljeno. Ukoliko poklopac priključnice brojila to omogućava, provodna folija je, po pravilu, primaknuta priključcima i otvorima za provodnike, na udaljenost ne veću od 2 cm.
Tokom ispitivanja impulsnim i naizmeničnim električnim naponom, električna kola koja se ne ispituju su povezana sa uzemljenjem.
Nakon ispitivanja, promene relativnih grešaka brojila u procentima, pri referentnim uslovima ne mogu biti veće od merne nesigurnosti. Takođe, ne može biti mehaničkih oštećenja.
U ovom slučaju, izraz "svi priključci" se odnosi na sve priključke strujnih kola, naponska kola i, ukoliko postoje, dodatnih naponskih kola čiji je referentan napon veći od 40 V.
Ispitivanje se vrši u normalnim uslovima rada. Tokom testiranja, kvalitet izolacije ne može biti narušen prašinom ili vlagom.
Ako nije drugačije navedeno, normalni uslovi rada su:
- ambijentalna temperatura: 15° C do 25° C;
- relativna vlažnost vazduha: 45% do 75%;
- atmosferski pritisak: 86 kPa do 106 kPa.
Ukoliko je, iz bilo kog razloga, potrebno ponoviti ispitivanje izolacije, ono se vrši na drugom uzorku brojila.
4.21.1. Impulsni napon
Ispitivanje se vrši pod sledećim uslovima:
- talasni oblik impulsa: 1,2/50 μs;
- vreme porasta električnog napona: ± 30%;
- vreme opadanja električnog napona: ± 20%;
- impendansa izvora: 500 Ω ± 50 Ω;
- energija izvora: 0,5 J ± 0,05 J;
- ispitni električni napon: u skladu sa vrednostima iz tabela 13 i 14 Priloga 1 ovog pravilnika;
- tolerancija ispitnog napona: + 0 - 10%
Ispitivanje impulsnim električnim naponom vrši se tako da se izvrši deset ispitivanja pri jednom polaritetu, zatim deset ispitivanja pri promenjenom polaritetu. Vreme između impulsa ne može biti kraće od tri sekunde.
Ispitivanje naponskih kola impulsnim električnim naponom se vrši za svako električno kolo (ili grupu električnih kola), koje je izolovano od ostalih električnih kola, pri normalnoj upotrebi. Priključci električnih kola koja se ne ispituju, priključuju se na uzemljenje.
Kada su strujno i naponsko kolo istog mernog sistema brojila, u normalnoj upotrebi međusobno povezana, ispitivanje izolacije impulsnim električnim naponom se na njih primenjuje kao celinu. Drugi kraj naponskog kola se povezuje sa uzemljenjem, a impulsni električni napon se priključuje između priključaka strujnog kola i uzemljenja. Kada više naponskih kola brojila ima zajedničku tačku, ta tačka se povezuje sa uzemljenjem, a impulsni električni napon priključuje se zaredom između svakog slobodnog kraja naponskog kola (ili strujnog kola povezanog sa njim) i uzemljenja, a drugi kraj strujnog kola ostaje otvoren.
Kada su strujno i naponsko kolo istog mernog sistema brojila odvojeni i odgovarajuće izolovani u normalnoj upotrebi brojila (npr. svako kolo povezano sa mernim transformatorom), ispitivanje izolacije impulsnim električnim naponom vrši se posebno za svako strujno i naponsko kolo brojila.
Za vreme ispitivanja strujnog kola brojila, priključci ostalih električnih kola se povezuju sa uzemljenjem, a impulsni električni napon se priključuje između jednog od priključaka strujnog kola i uzemljenja. Za vreme ispitivanja naponskog kola brojila, priključci ostalih električnih kola i jedan od priključaka naponskog kola koje se ispituje se povezuju sa uzemljenjem, a impulsni električni napon se priključuje između drugog i priključka naponskog kola brojila i uzemljenja.
Pomoćna kola brojila referentnog napona većeg od 40 V, koja su namenjena bilo za direktno priključivanje na mrežni napon ili na iste naponske transformatore kao i naponska kola brojila, podvrgavaju se ispitivanjima izolacije impulsnim električnim naponom pod istim uslovima koji su navedeni za naponska kola brojila. Ostala pomoćna kola se ne ispituju.
Ispitivanje izolacije električnih kola impulsnim električnim naponom u odnosu na zemlju se vrši tako da se svi priključci električnih kola brojila, uključujući i pomoćna kola brojila referentnog napona većeg od 40 V povežu zajedno. Pomoćna kola brojila referentnog napona jednakog ili manjeg od 40 V su povezana sa uzemljenjem.
Impulsni električni napon se priključuje između svih električnih kola i uzemljenja. Za vreme ovog ispitivanja ne može doći do preskoka, proboja ili oštećenja izolacije.
4.21.2. Naizmenični električni napon
Ispitivanje se vrši prema uputstvima datim u Tabeli 5 ovog priloga.
Ispitni napon je sinusoidalnog talasnog oblika, frekvencije između 45 Hz do 65 Hz, vreme trajanja jedan minut. Snaga izvora napajanja ima vrednost od najmanje 500 VA.
Ispitivanje se vrši pri zatvorenom kućištu brojila, a poklopac priključnice i poklopac brojila su postavljeni na svoje mesto.
Tokom ispitivanja u odnosu na zemlju, pomoćna kola brojila referentnog napona jednakog ili manjeg od 40 V su povezana sa uzemljenjem.
Za vreme ovog ispitivanja ne može doći do preskoka, proboja ili oštećenja izolacije.
Tabela 5 - Ispitivanje naizmeničnim naponom
Ispitivanje |
Primenjivo na |
Efektivna vrednost ispitnog napona |
Tačke primene ispitnog naizmeničnog električnog napona |
A |
brojila zaštitne klase I |
2 kV |
a) između, sa jedne strane, svih naponskih i strujnih kola kao i pomoćnih kola čiji je referentan napon veći od 40 V, povezanih zajedno i sa druge strane uzemljenja |
2 kV |
b) između električnih kola brojila za koja nije predviđeno da budu povezana zajedno pri upotrebi brojila |
||
B |
brojila zaštitne klase II |
4 kV |
v) između, sa jedne strane, svih naponskih i strujnih kola kao i pomoćnih kola čiji je referentan napon veći od 40 V, povezanih zajedno i sa druge strane uzemljenja |
2 kV |
g) između električnih kola brojila za koja nije predviđeno da budu povezana zajedno pri upotrebi brojila |
||
- |
vizuelna kontrola usklađenosti sa uslovima izolacije klase tačnosti II |
4.22. Rad dodatnih uređaja
Pri prisustvu električnog napona na npr. elektromagnetu ili višetarifnom registru brojila vrši se ispitivanje pri vrednostima električne struje datim u Tabeli 5 Priloga 1 ovog pravilnika (rad dodatnih uređaja).
4.23. Klimatska ispitivanja
Nakon svakog ispitivanja uticaja klimatskih uslova, brojilo ne može biti oštećeno ni prikazivati promenjene informacije i funkcioniše pravilno.
Svi delovi koji su podložni koroziji, pri normalnim uslovima rada, efektivno su zaštićeni. Zaštita nije osetljiva na oštećenja koja nastaju normalnim eksploatisanjem, kao ni na oštećenja koja nastaju zbog uticaja vazduha u normalnim radnim uslovima. Brojila za spoljašnju upotrebu su otporna na solarnu radijaciju.
Brojila namenjena specijalnoj upotrebi pri korozivnim uticajima, posebno se zahtevaju od proizvođača (npr. ispitivanje otpornosti na slanu maglu prema srpskom standardu SRPS N.A5.750 - Osnovna ispitivanja uticaja okoline - Postupak Ka: slana magla).
4.23.1. Povišena temperatura bez vlage
Ispitivanje se vrši prema srpskom standardu SRPS EN 60068-2-2 - Ispitivanje uticaja okoline - Deo 2-2: Ispitivanja - Ispitivanje B: Povišena temperatura bez vlage, pod sledećim uslovima:
- brojilo je u neoperativnom stanju;
- ispitna temperatura: +70° C ± 2° C;
- vreme trajanja ispitivanja: 72 h.
4.23.2. Snižena temperatura
Ispitivanje se vrši prema srpskom standardu SRPS EN 60068-2-1 - Ispitivanje uticaja okoline - Deo 2-1: Ispitivanja - Ispitivanje A: Snižena temperatura, pod sledećim uslovima:
- brojilo je u neoperativnom stanju;
- ispitna temperatura: -25° C ± 3° C kod brojila za unutrašnju upotrebu, odnosno -40° C ± 3° C kod brojila za spoljašnju upotrebu;
- vreme trajanja ispitivanja: 72 h kod brojila za unutrašnju upotrebu, odnosno 16 h kod brojila za spoljašnju upotrebu.
4.23.3. Povišena temperatura sa vlagom - ciklično
Ispitivanje se vrši prema srpskom standardu SRPS EN 60068-2-30 - Ispitivanje uticaja okoline - Deo 2 - 30: Ispitivanja - Ispitivanja Db: Povišena temperatura sa vlagom, ciklično promenljiva (ciklus 12 + 12 sati), pod sledećim uslovima:
- glavna i sporedna naponska kola su pod referentnim naponom;
- bez struje u strujnim kolima;
- ispitna varijanta 1;
- gornje vrednosti temperature: +40° C ± 2° C kod brojila za unutrašnju upotrebu, odnosno +55° C ± 2° C kod brojila za spoljašnju upotrebu;
- nikakve posebne mere predostrožnosti ne treba preduzimati povodom uklanjanja vlage na površini;
- trajanje ispitivanja je 6 ciklusa.
Dvadesetčetiri časa nakon završetka ovog ispitivanja, brojilo se podvrgava sledećim ispitivanjima:
a) ispitivanje izolacije impulsnim električnim naponom (u skladu sa pododeljkom 4.22.1 ovog priloga), s tim što se impulsni električni napon pomnoži faktorom 0,8;
b) provera funkcionalnosti: brojilo ne može biti oštećeno ni prikazivati promenjene informacije i funkcioniše pravilno.
Ispitivanje "vlažnim" toplotnim cikličnim testom je takođe i ispitivanje korozivnosti. Rezultati ispitivanja se mogu zapaziti vizuelno. Ukoliko se primeti korozija, ona ne može uticati na funkcionalne osobine brojila.
4.23.4. Solarno zračenje
Brojilo za spoljašnju upotrebu je otporno na solarno zračenje.
Ispitivanje se vrši prema srpskom standardu SRPS EN 60068-2-5 - Ispitivanje uticaja okoline - Deo 2 - 5: Ispitivanja - Postupak Sa: Dejstvo veštačkog sunčevog zračenja na nivou zemlje i uputstvo za ispitivanje sunčevog zračenja, pri sledećim uslovima:
- isključivo se ispituju brojila za spoljašnju upotrebu;
- brojilo je u neoperativnom stanju;
- izvodi se procedura ispitivanja A (8 h iradijacije, 16 h mraka);
- maksimalna vrednost temperature je +55° C;
- trajanje ispitivanja: 3 ciklusa ili 3 dana.
Nakon ispitivanja, brojilo se vizuelno pregleda. Izgled i posebno čitljivost oznaka nije promenjena. Funkcionalnost brojila nije narušena.
4.24. Mehanička ispitivanja
4.24.1. Čekić sa oprugom
Mehanička čvrstoća kućišta brojila se ispituje čekićem sa oprugom prema srpskom standardu SRPS EN 60068-2-75 - Ispitivanje uticaja okoline - Deo 2 - 75: Ispitivanja - Ispitivanje Eh: Ispitivanje čekićem.
Brojilo se postavlja u normalni radni položaj i zatim se čekićem sa oprugom deluje na spoljašnost poklopca brojila (uključujući i prozor) kao i na poklopac priključnice kinetičkom energijom od 0,2 J ± 0,02 J.
Rezultat ispitivanja je zadovoljavajući ukoliko kućište brojila i poklopac priključnice ne pretrpe oštećenja koja mogu da utiču na funkcionalnost brojila i ukoliko nakon ispitivanja nije moguće dodirnuti delove brojila pod naponom. Manja oštećenja, koja ne smanjuju zaštitu od indirektnog kontakta ili prodora čvrstih objekata, prašine i vode, su prihvatljiva.
4.24.2. Šok
Ispitivanje udarom izvodi se prema srpskom standardu SRPS EN 60068-2-27 - Postupci osnovnih ispitivanja uticaja okoline - Deo 2: Ispitivanja - Ispitivanja Ea i uputstvo: Udari, pod sledećim uslovima:
- brojilo je u neoperativnom stanju;
- polu-sinusni impuls je isporučen;
- vršno ubrzanje: 30gn (300 m/s²);
- vreme trajanja impulsa je 18 ms.
Nakon ispitivanja, brojilo ne može biti oštećeno, ne može prikazivati različite informacije i operativno je.
4.24.3. Vibracije
Ispitivanje se izvodi prema srpskom standardu SPRS EN 60068-2-6 - Ispitivanje uticaja okoline - Deo 2-6: Ispitivanja - Ispitivanje Fc: Vibracije (sinosoidne), pod sledećim uslovima:
- brojilo je u neoperativnom stanju;
- opseg frekvencije: 10 Hz do 150 Hz;
- ispitna frekvencija: 60 Hz;
- f < 60 Hz, konstantna amplituda pomeranja 0,075 mm;
- f > 60 Hz, konstantno ubrzanje 9,8 m/s2 (1 g);
- jedna tačka kontrole;
- broj ciklusa po osi je 10;
- napomena: 10 ciklusa = 75 min.
Nakon ispitivanja, brojilo ne može biti oštećeno, ne može prikazivati različite informacije i operativno je.
4.24.4. Toplota i vatra
Priključnica, poklopac priključnice i kućište brojila obezbeđuju sigurnost od širenja požara. Ne mogu biti zapaljivi pri termalnom preopterećenju delova pod naponom, pri kontaktu sa njima. Kako bi se proverila otpornost na ove uticaje, izvodi se ispitivanje prema srpskom standardu standardu SRPS EN 60695-2-11 - Ispitivanja opasnosti od požara - Deo 2-11: Metode ispitivanja gorivosti sa plamenom gotovih proizvoda užarenom žicom, na sledećim temperaturama:
- priključnica: 960°C ± 15°C;
- poklopac priključnice i kućište brojila: 650°C ± 10°C;
- dužina primene temperature: 30 s ± 1 s.
Kontakt sa izvorom toplote (užarena/vrela žica) može biti na bilo kojoj tački brojila. Ukoliko je priključnica integrisana sa osnovnom pločom brojila, ispitivanje se vrši samo na priključnici.
4.24.5. Prodor prašine i vlage
Brojilo ima stepen zaštite prema srpskom standardu SRPS EN 60529 - Stepeni zaštite električne opreme ostvareni pomoću zaštitnih kućišta (IP kod), i to:
- brojila za unutrašnju upotrebu: IP51 (bez usisa u brojilo);
- brojila za spoljašnju upotrebu: IP54.
Ispitivanje se vrši prema srpskom standardu SRPS EN 60529 - Stepeni zaštite električne opreme ostvareni pomoću zaštitnih kućišta (IP kod), pod sledećim uslovima:
a) Zaštita od prodora prašine:
- brojilo se u neoperativnom stanju postavlja na zid za ispitivanje;
- ispitivanje se vrši uzorcima provodnika (izloženi krajevi zapečaćeni), čiji tip specificira proizvođač, sa postavljenim poklopcem priključnice;
- pri ispitivanju brojila za unutrašnju upotrebu, atmosferski pritisak je isti u unutrašnjosti i spoljašnjosti brojila;
- prvi karakter je cifra: 5 (IPX 5)
Bilo koji prodor prašine ne može biti u količini koja ugrožava operativnost brojila. Izvodi se ispitivanje izolacije električnim naponom u skladu sa pododeljkom 4.21 ovog priloga.
b) Zaštita od prodora vode
- brojilo u neoperativnom stanju;
- drugi karakter je cifra: 1 (IPX1) kod brojila za unutrašnju upotrebu, odnosno 4 (IPX4) kod brojila za spoljašnju upotrebu.
Bilo koji prodor vode ne može biti u količini koja može da ugrozi operativnost brojila. Izvodi se ispitivanje izolacije električnim naponom u skladu sa pododeljkom 4.21 ovog priloga.
OVERAVANJE BROJILA
Etaloni i merna oprema koji čine merni sistem za pregled brojila imaju odgovarajuću klasu tačnosti tako da proširena merna nesigurnost mernog sistema za pregled brojila bude najmanje tri puta manja od najveće dozvoljene greške brojila.
Pri pregledu brojila uputstvo za upotrebu je dostupno.
Etaloni i merna oprema za pregled brojila su etalonirani, radi obezbeđivanja sledivosti do nacionalnih ili međunarodnih etalona.
U prostoriji u kojoj se vrši pregled brojila, pri overavanju brojila, održavaju se referentni uslovi, dati u Tabeli 1 ovog priloga.
Tabela 1
Veličina |
Referentni uslov |
Tolerancija |
Električni napon |
Unom |
± 2% |
Temperatura ambijenta |
23° C |
± 5° C |
Frekvencija |
fnom |
± 0,5% |
Oblik talasa |
sinusoidalan |
d ≤ 2% |
Magnetna indukcija stranog porekla na referentnoj frekvenciji |
0 T |
V ≤ 0,1 mT |
Elektromagnetno RF polje 30 kHz - 6 GHz |
0 V/m |
< 2 V/m |
Radni položaj za brojila osetljiva na položaj |
Postavljanje kao što je naveo proizvođač brojila |
± 3,0 ° |
Redosled faza za višefazna brojila |
L1, L2, L3 |
- |
Uravnoteženo opterećenje |
Jednaka električna struja u svim strujnim kolima |
± 5% i ± 5 ° |
Pre početka ispitivanja, sistem za pregled brojila je dovoljno dugo (prema uputstvu za upotrebu) priključen na referentni električni napon kako bi se zagrejao i temperaturno stabilisao u uslovima iz Tabele 1 ovog priloga.
4. Vizuelni pregled brojila i provera funkcionalnosti
Vizuelnim pregledom brojila utvrđuje se da li je brojilo u potpunosti u skladu sa uverenjem o odobrenju tipa merila izdatim za to brojilo kao i da li postoje oštećenja pokaznog uređaja ili drugih delova merila, a koja onemogućavaju pravilno funkcionisanje merila.
Brojilo se temperaturno stabiliše najmanje 24h u referentnim uslovima za temperaturu ambijenta iz Tabele 1 ovog priloga. Pre početka ispitivanja, brojilo je priključeno na referentni električni napon najmanje 1h i opterećeno strujom 0,1 Ib, odnosno 0,05 In.
U postupku pregleda brojila sprovode se ispitivanja iz člana 9. stav 1. tačka 2) ovog pravilnika na način opisan u pododeljcima 4.2, 4.3. i 4.5. Priloga 2 ovog pravilnika.
Provera registra se vrši da bi se utvrdio odnos između registra i ispitnog izlaza, tako što se kroz brojilo propusti energija E, gde je E ≥ Emin.
Minimalna energija izražena u varčasovima potrebna za proveru registra izračunava se po obrascu:
Emin = |
R · 1000 |
||
b |
gde je: R - rezolucija registra energije izražena u varčasovima (varh),
b - NDG, izražena u procentima (%) (vrednost b se uzima iz Tabele 3 i 4 Priloga 1 ovog pravilnika, u skladu sa izabranom vrednošću električne struje i sinj, pri čemu se ispitivanje vrši na jednoj vrednosti električne struje I ≥ 0,2 In(Ib)).
Relativna razlika između zabeležene energije na registru i energije koja je propuštena kroz brojilo u vidu broja impulsa na ispitnom izlazu, ne može biti veća od jedne desetine NDG date u Tabeli 3 i 4 Priloga 1 ovog pravilnika.
Ukoliko se u postupku overavanja utvrdi da brojilo ispunjava propisane metrološke zahteve, brojilo se žigoše u skladu sa zakonom kojim se uređuje metrologija, propisom donetim na osnovu tog zakona i uverenjem o odobrenju tipa merila za taj tip brojila.










