POSEBNI PROTOKOL ZA ZAŠTITU DECE I UČENIKA OD NASILJA, ZLOSTAVLJANJA I ZANEMARIVANJA U OBRAZOVNO-VASPITNIM USTANOVAMA |
Obrazovno-vaspitni sistem je, po obuhvatu populacije, jedan od najvećih sistema u Republici Srbiji. U ustanovama ovog sistema (dečiji vrtići, škole i domovi učenika) nalaze se gotovo sva deca, za koju treba, kao osnovno, osigurati bezbedne i optimalne uslove za nesmetan boravak i rad, kao i zaštitu od svih oblika nasilja, zlostavljanja i zanemarivanja.
Svi oblici nasilja, zlostavljanja, zloupotreba i zanemarivanja dece, kojima se ugrožava ili narušava fizički, psihički i moralni integritet ličnosti deteta, predstavljaju povredu jednog od osnovnih prava deteta navedenih u Konvenciji Ujedinjenih nacija o pravima deteta, a to je pravo na život, opstanak i razvoj.
Donošenjem Zakona o ratifikaciji Konvencije Ujedinjenih nacija o pravima deteta ("Službeni list SFRJ" - dodatak: Međunarodni ugovori, broj 15/90 i "Službeni list SRJ" - dodatak: Međunarodni ugovori, broj 4/96 i 2/97) država se obavezala da preuzme mere za sprečavanje nasilja u porodici, institucijama i široj društvenoj sredini i da obezbedi zaštitu deteta.
Odredbe Konvencije odnose se na zaštitu deteta od:
• fizičkog i mentalnog nasilja, zloupotrebe i zanemarivanja (član 19);
• svih oblika seksualnog zlostavljanja i iskorišćavanja (član 34);
• otmice i trgovine decom (član 35);
• svih drugih oblika iskorišćavanja (eksploatacije) štetnih po bilo koji vid detetove dobrobiti (član 36);
• nehumanih i ponižavajućih postupaka i kažnjavanja (član 37).
Konvencija, takođe, obavezuje države potpisnice da obezbede mere podrške za fizički i psihički oporavak deteta žrtve nasilja i njegovu socijalnu reintegraciju (član 39).
Zakonom o osnovama sistema obrazovanja i vaspitanja ("Službeni glasnik RS" br. 62/03, 64/03, 58/04, 62/04, 79/05 i 101/05, u daljem tekstu: Zakon) definisano je da se prava deteta i učenika ostvaruju u skladu sa potvrđenim međunarodnim ugovorima, i da je ustanova dužna da obezbedi njihovo ostvarivanje (član 95).
Nacionalnim planom akcije za decu, strateškim dokumentom, koji je Vlada Republike Srbije usvojila februara 2004. godine, definisana je opšta politika zemlje prema deci, za period do 2015. godine.
Jedan od specifičnih ciljeva Nacionalnog plana akcije za decu jeste uspostavljanje saradnje između stručnjaka iz svih sektora koji direktno ili indirektno brinu o deci (zdravstvo, obrazovanje, socijalna zaštita, policija, pravosuđe, nevladine organizacije), kao i formiranje efikasne, operativne, međuresorne mreže za zaštitu dece od zlostavljanja, zanemarivanja i nasilja.
Radi realizacije ovog cilja, izrađen je Opšti protokol za zaštitu dece od zlostavljanja i zanemarivanja (u daljem tekstu: Opšti protokol), koji je Vlada Republike Srbije usvojila avgusta 2005. godine.
Nacionalnim planom akcije za decu predviđena je i izrada posebnih protokola postupanja za pojedine sisteme (obrazovanje, zdravstvo, socijalna zaštita, policija, pravosuđe) u slučajevima nasilja, zlostavljanja i zanemarivanja, a u skladu sa osnovnim principima i smernicama iz Opšteg protokola. Posebnim protokolom uređuju se interni postupci unutar sistema i pojedinačnih ustanova.
Posebnim protokolom za zaštitu dece i učenika od nasilja, zlostavljanja i zanemarivanja u obrazovno-vaspitnim ustanovama (u daljem tekstu: Posebni protokol) detaljnije se razrađuje interni postupak u situacijama sumnje ili dešavanja nasilja, zlostavljanja i zanemarivanja1. Posebni protokol pruža i okvir za preventivne aktivnosti i vodi ka unapređenju standarda za zaštitu dece/učenika.
____________
1Zaštita zaposlenih u obrazovno-vaspitnim ustanovama regulisana je drugim zakonskim i podzakonskim aktima
Posebni protokol je OBAVEZUJUĆI za sve koji učestvuju u životu i radu obrazovno-vaspitne ustanove, vaspitno-obrazovne ustanove i doma učenika (u daljem tekstu: ustanova) i namenjen je deci, učenicima, vaspitačima, nastavnicima, direktorima, stručnim saradnicima, pomoćnom i administrativnom osoblju, roditeljima/starateljima i predstavnicima lokalne zajednice. Na osnovu Posebnog protokola, u skladu sa specifičnostima rada, ustanova je u obavezi da u Godišnjem programu rada (član 81. Zakona) definiše Program zaštite dece/učenika od nasilja i da formira Tim za zaštitu dece/učenika od nasilja. |
DEČIJI VRTIĆ, ŠKOLA I DOM ZA UČENIKE TREBA DA BUDU BEZBEDNA I PODSTICAJNA SREDINA ZA SVU DECU/UČENIKE.
NASILJE, ZLOSTAVLJANJE I ZANEMARIVANJE
Opštim protokolom su definisani pojmovi zlostavljanje i zanemarivanje. Zloupotreba ili zlostavljanje deteta obuhvata sve oblike fizičkog i/ili emocionalnog zlostavljanja, seksualnu zloupotrebu, zanemarivanje ili nemaran postupak, kao i komercijalnu ili drugu eksploataciju, što dovodi do stvarnog ili potencijalnog narušavanja detetovog zdravlja, njegovog preživljavanja, razvoja ili dostojanstva u okviru odnosa koji uključuje odgovornost, poverenje ili moć2.
___________
2 Definicija je usvojena na Konsultaciji o sprečavanju zloupotrebe dece u Svetskoj zdravstvenoj organizaciji u Ženevi, 1999. godine, Opšti protokol
U skladu sa prirodom delatnosti obrazovno-vaspitnih ustanova, u ovom dokumentu koristiće se pojam NASILJE, koji obuhvata različite vrste i oblike nasilnog ponašanja, zlostavljanja, zanemarivanja, zloupotrebe i iskorišćavanja.
Nasilje može biti u okviru vršnjačkih odnosa, kao i odnosa odrasli-deca, koji uključuju odgovornost, poverenje i moć.
Nasilje se definiše kao svaki oblik jedanput učinjenog ili ponovljenog verbalnog ili neverbalnog ponašanja koje ima za posledicu stvarno ili potencijalno ugrožavanje zdravlja, razvoja i dostojanstva dece/učenika. |
Nasilje može imati različite forme:
Fizičko nasilje se odnosi na ponašanje koje dovodi do stvarnog ili potencijalnog telesnog povređivanja deteta/učenika.
Primeri fizičkog nasilja su: udaranje, šutiranje, guranje, šamaranje, čupanje, davljenje, bacanje, gađanje, napad oružjem, trovanje, paljenje, posipanje vrućom vodom, uskraćivanje hrane, sna i sl.
Emocionalno/psihološko nasilje odnosi se na ono ponašanje koje dovodi do trenutnog ili trajnog ugrožavanja psihičkog i emocionalnog zdravlja i dostojanstva deteta/učenika. Odnosi se i na situacije u kojima se propušta obezbeđivanje prikladne i podržavajuće sredine za zdrav emocionalni i socijalni razvoj u skladu sa potencijalima deteta/učenika.
Emocionalno nasilje i zlostavljanje obuhvata postupke kojima se vrši omalovažavanje, etiketiranje, ignorisanje, vređanje, ucenjivanje, nazivanje pogrdnim imenima, ogovaranje, podsmevanje, ismejavanje, neprihvatanje, iznuđivanje, manipulisanje, pretnja, zastrašivanje, ograničavanje kretanja dece/učenika, kao i drugi oblici neprijateljskog ponašanja.
Isključivanje iz grupe i diskriminacija predstavljaju socijalno nasilje. Odnosi se na sledeće oblike ponašanja: odvajanje deteta/učenika od drugih na osnovu različitosti, dovođenje u poziciju neravnopravnosti i nejednakosti, izolaciju, nedruženje, ignorisanje i neprihvatanje po bilo kom osnovu.
Seksualno nasilje i zloupotreba dece/učenika podrazumeva njihovo uključivanje u seksualnu aktivnost koju ona ne shvataju u potpunosti, za koju nisu razvojno dorasla (ne prihvataju je, nisu u stanju da se sa njom saglase) i koja ima za cilj da pruži uživanje ili zadovolji potrebe druge osobe.
Seksualnim nasiljem smatra se:
• seksualno uznemiravanje - lascivno komentarisanje, etiketiranje, širenje priča, dodirivanje, upućivanje poruka, fotografisanje, telefonski pozivi i sl.;
• navođenje ili primoravanje deteta/učenika na učešće u seksualnim aktivnostima, bilo da se radi o kontaktnim (seksualni odnos, seksualno dodirivanje i sl.) ili nekontaktnim aktivnostima (izlaganje pogledu, egzibicionizam i sl.);
• korišćenje dece/učenika za prostituciju, pornografiju i druge oblike seksualne eksploatacije.
Razvoj savremenih komunikacionih tehnologija dovodi do pojave nasilja korišćenjem informacionih tehnologija (elektronsko nasilje): poruke poslate elektronskom poštom, SMS-om, MMS-om, putem veb-sajta (web site), četovanjem, uključivanjem u forume i sl.
Zloupotreba dece/učenika predstavlja sve što pojedinci i institucije čine ili ne čine, a što direktno utiče ili indirektno škodi deci/učenicima ili im smanjuje mogućnost za bezbedan i zdrav razvoj i dovodi ih u nemoćan, neravnopravan i zavisan položaj u odnosu na pojedince i ustanovu.
Zanemarivanje i nemarno postupanje predstavljaju slučajeve propuštanja ustanove ili pojedinca da obezbede uslove za pravilan razvoj deteta/učenika u svim oblastima, što, u protivnom, može narušiti njegovo zdravlje, fizički, mentalni, duhovni, moralni i društveni razvoj.
Zanemarivanje predstavlja i propust roditelja, usvojioca ili staraoca, odnosno druge osobe koja je preuzela odgovornost ili obavezu da neguje dete/učenika, da obezbedi uslove za razvoj po pitanju: zdravlja, obrazovanja, emocionalnog razvoja, ishrane, smeštaja i bezbednih životnih uslova u okviru razumno raspoloživih sredstava porodice ili pružaoca nege, što izaziva, ili može, sa velikom verovatnoćom, narušiti zdravlje deteta ili fizički, mentalni, duhovni, moralni i njegov socijalni razvoj. Ovo obuhvata i propuste u obavljanju pravilnog nadzora i zaštite deteta od povređivanja u onolikoj meri u kojoj je to izvodljivo.
Eksploatacija dece/učenika odnosi se na njihov rad u korist drugih osoba i/ili ustanove. Ona obuhvata i kidnapovanje i prodaju dece u svrhu radne ili seksualne eksploatacije. Ove aktivnosti imaju za posledicu narušavanje fizičkog ili mentalnog zdravlja, obrazovanja, kao i moralnog, socijalnog i emocionalnog razvoja deteta/učenika.
Nasilje je višedimenzionalna pojava. Ne postoje precizne granice između različitih vrsta i oblika nasilja, odnosno, oni se međusobno prepliću i uslovljavaju. |
OSNOVNI PRINCIPI I CILJEVI POSEBNOG PROTOKOLA
Osnovni principi na kojima je zasnovan Posebni protokol, koji ujedno predstavljaju i okvir za delovanje, jesu:
• pravo na život, opstanak i razvoj;
• najbolji interes deteta;
• nediskriminacija i
• učešće dece.
Svako dete ima neotuđivo pravo na život, a država ima obavezu da obezbedi njegov opstanak i razvoj.
Posebnim protokolom se obezbeđuje zaštita najboljeg interesa deteta/učenika u svim situacijama. Interes deteta/učenika je primaran u odnosu na interes svih odraslih koji učestvuju u životu i radu ustanove. U procesu zaštite deteta/učenika, neophodno je obezbediti poverljivost podataka i zaštitu prava na privatnost.
Posebni protokol se odnosi na svu decu/učenike u ustanovama, bez obzira na pol, uzrast, porodični status, etničko poreklo i bilo koje druge socijalne ili individualne karakteristike deteta (boju kože, jezik, veroispovest, nacionalnost, sposobnosti i specifičnosti deteta).
Učešće deteta/učenika obezbeđuje se tako što blagovremeno i kontinuirano dobijaju sva potrebna obaveštenja, što im se pruža mogućnost da izraze svoje mišljenje u svim fazama procesa zaštite i to na način koji odgovara njihovom uzrastu i razumevanju situacije.
Polazeći od stava da se SVAKO NASILJE NAD DECOM/UČENICIMA MOŽE SPREČITI, važno je da ustanova kreira klimu u kojoj se:
• uči, razvija i neguje kultura ponašanja i uvažavanja ličnosti;
• ne toleriše nasilje;
• ne ćuti u vezi sa nasiljem;
• razvija odgovornost svih;
• svi koji imaju saznanje o nasilju obavezuju na postupanje.
Opšti cilj Posebnog protokola je unapređivanje kvaliteta života dece/učenika primenom:
• mera prevencije za stvaranje bezbedne sredine za život i rad dece/učenika;
• mera intervencije u situacijama kada se javlja nasilje, zlostavljanje i zanemarivanje u ustanovama.
Specifični ciljevi u prevenciji
1. Stvaranje i negovanje klime prihvatanja, tolerancije i uvažavanja.
2. Uključivanje svih interesnih grupa (deca, učenici, nastavnici, stručni saradnici, administrativno i pomoćno osoblje, direktori, roditelji, staratelji, lokalna zajednica) u donošenje i razvijanje programa prevencije.
3. Podizanje nivoa svesti i povećanje osetljivosti svih uključenih u život i rad ustanove za prepoznavanje nasilja, zlostavljanja i zanemarivanja.
4. Definisanje procedura i postupaka za zaštitu od nasilja i reagovanja u situacijama nasilja.
5. Informisanje svih uključenih u život i rad ustanove o procedurama i postupcima za zaštitu od nasilja i reagovanje u situacijama nasilja.
6. Unapređivanje kompetencija nastavnog i vannastavnog osoblja, dece, učenika, roditelja, staratelja i lokalne zajednice za uočavanje i rešavanje problema nasilja, zlostavljanja i zanemarivanja.
Specifični ciljevi u intervenciji
1. Sprovođenje postupaka i procedura reagovanja u situacijama nasilja.
2. Uspostavljanje sistema efikasne zaštite dece u slučajevima nasilja.
3. Stalno praćenje i evidentiranje vrsta i učestalosti nasilja i procenjivanje efikasnosti programa zaštite.
4. Ublažavanje i otklanjanje posledica nasilja i reintegracija deteta/učenika u zajednicu vršnjaka i život ustanove.
5. Savetodavni rad sa decom/učenicima koji trpe nasilje, koji vrše nasilje i koji su posmatrači nasilja.
Zadaci u oblasti prevencije i intervencije
U dijagramu su predlozi zadataka kojima se ostvaruju ciljevi u prevenciji i intervenciji.
Prikazana je uzročno-posledična veza između preventivnih i interventnih aktivnosti. Dobro osmišljene, sveobuhvatne preventivne aktivnosti, zasnovane na principu uključenosti svih, smanjuju potrebu za interventnim aktivnostima. Dosledno sprovođenje programa intervencije, sa praćenjem efekata, uslovljava planiranje preventivnih aktivnosti.

U okviru Programa zaštite dece/učenika od nasilja, ustanova, u skladu sa specifičnostima rada i okruženja, planira, sprovodi i prati efekte preventivnih aktivnosti. Preventivne aktivnosti treba da budu u skladu sa ciljevima Posebnog protokola i predloženim zadacima.
Preventivne aktivnosti ustanova kreira u skladu sa analizom stanja i uvidom u prisutnost nasilja u svojoj sredini, a na osnovu:
• učestalosti incidentnih situacija i broja prijava nasilja;
• zastupljenosti različitih vrsta nasilja;
• broja povreda;
• sigurnosti objekta, dvorišta i sl.
Za planiranje preventivnih aktivnosti i analizu stanja važni su:
• procena realizovanih obuka za zaposlene i potreba daljeg usavršavanja;
• broj i efekti realizovanih akcija koje promovišu saradnju, razumevanje i pomoć;
• stepen i kvalitet uključenosti roditelja u život i rad ustanove i dr.
Detaljniji predlozi aktivnosti, primeri dobre prakse i literature naći će se u priručniku za primenu Posebnog protokola.
(procedure i postupci intervencije u zaštiti dece od nasilja)
Da bi intervencija u zaštiti dece/učenika bila planirana i realizovana na najbolji način, neophodno je uzeti u obzir sledeće kriterijume:
• da li se nasilje dešava ili postoji sumnja na nasilje;
• gde se dešava - da li se dešava u ustanovi ili van nje;
• ko su učesnici/akteri nasilja, zlostavljanja i zanemarivanja;
• oblik i intenzitet nasilja, zlostavljanja i zanemarivanja.
Na osnovu ovih kriterijuma vrši se procena nivoa rizika za bezbednost deteta i određuju postupci i procedure.

U skladu sa procenom nivoa rizika i zakonskom regulativom, donosi se odluka o načinu reagovanja:
• slučaj se rešava u ustanovi;
• slučaj rešava ustanova u saradnji sa drugim relevantnim ustanovama;
• slučaj se prosleđuje nadležnim službama.
SVAKA OSOBA KOJA IMA SAZNANJE O NASILJU, ZLOSTAVLJANJU I ZANEMARIVANJU OBAVEZNA JE DA REAGUJE |
Koraci - redosled postupaka u intervenciji
Koraci su prikazani u odnosu na sledeće situacije:
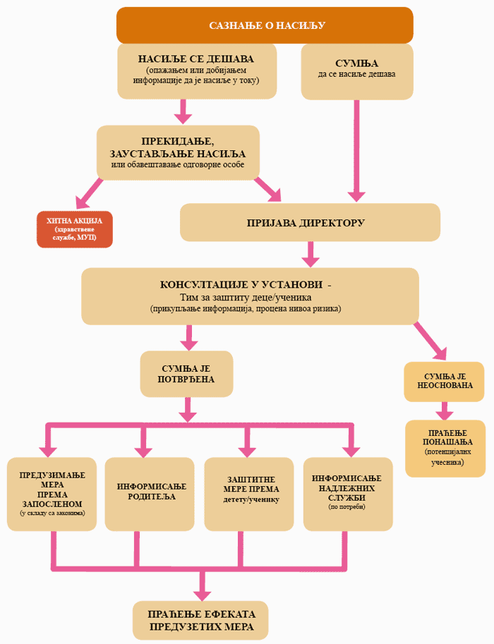
1. U slučajevima nasilja ili sumnje da se nasilje dešava MEĐU DECOM/UČENICIMA.
2. U slučajevima kada je dete/učenik izložen nasilju ili postoji sumnja da je dete/učenik izložen nasilju od strane ODRASLE osobe ZAPOSLENE u ustanovi.
3. U slučajevima kada je dete/učenik izložen nasilju ili postoji sumnja da je dete/učenik izložen nasilju od strane ODRASLE osobe koja NIJE ZAPOSLENA u ustanovi.
Osnove za uspostavljanje procedura za reagovanje u ustanovama obrazovanja i vaspitanja koje se odnose na zlostavljanje dece/učenika od strane zaposlenih u ustanovi postavljene su Zakonom o osnovama sistema obrazovanja i vaspitanja (član 44, 45 i 46) i Zakonom o radu. Direktor je odgovoran za poštovanje zakonitosti rada ustanove i preduzimanje mera u skladu sa Zakonom (član 61. i član 62, stav 2, tačka 12). |
Koraci u intervenciji su obavezujući.
Prikazani su prvo šematski, a potom su detaljnije objašnjeni iz ugla uloga i odgovornosti.
1. NASILJE MEĐU DECOM/UČENICIMA

2. NASILJE OD STRANE ZAPOSLENIH U USTANOVI
3. NASILJE OD STRANE ODRASLE OSOBE KOJA NIJE ZAPOSLENA U USTANOVI
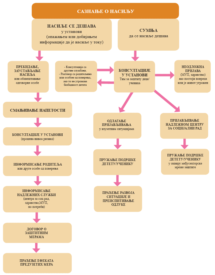
1. Saznanje o nasilju - otkrivanje je prvi korak u zaštiti dece/učenika od nasilja.
Ono se u ustanovi najčešće odvija na dva načina:
• opažanjem ili dobijanjem informacije da je nasilje u toku;
• sumnjom da se nasilje dešava na osnovu:
- prepoznavanja spoljašnjih znakova ili specifičnog ponašanja deteta/učenika i porodice, ili
- putem poveravanja, neposredno - od strane samog deteta/učenika i/ili posredno - od strane treće osobe (vršnjaka, roditelja, staratelja...).
2. Prekidanje, zaustavljanje nasilja - svaka odrasla osoba koja ima saznanje o nasilju (dežurni nastavnik, učitelj/vaspitač/razredni starešina, predmetni nastavnik, svaki zaposleni u ustanovi) u obavezi je da reaguje tako što će prekinuti nasilje ili pozvati pomoć (ukoliko proceni da samostalno ne može da prekine nasilje).
3. Smirivanje situacije podrazumeva obezbeđivanje sigurnosti za dete/učenika, razdvajanje, razgovor sa akterima...
4. Konsultacije se ostvaruju neposredno po pojavi sumnje i/ili po sticanju informacija o nasilju. Obavljaju se u okviru ustanove:
• sa kolegom;
• sa Timom za zaštitu dece/učenika od nasilja;
• sa psihologom, pedagogom, direktorom i školskim policajcem.
U zavisnosti od složenosti situacije, konsultacije se mogu obaviti i sa službama izvan ustanove:
• sa nadležnom službom lokalnog centra za socijalni rad;
• specijalizovanom službom lokalne zdravstvene ustanove.
Konsultacije su važne da bi se:
• razjasnile okolnosti i na pravi način analizirale činjenice;
• procenio nivo rizika;
• napravio plan zaštite;
• izbegla konfuzija i sprečile nekoordinisane akcije, koje mogu voditi ponovnom proživljavanju iskustva žrtve.
U konsultacijama treba:
• izneti detaljan, objektivan opis nasilja, bez procena i tumačenja, vodeći računa o privatnosti deteta/učenika i drugih učesnika u nasilju;
• odrediti uloge, zadatke i odgovornosti u ustanovi;
• identifikovati ulogu, zadatke i profesionalnu odgovornost drugih učesnika/stručnjaka;
• doneti odluku o načinu reagovanja i praćenja.
VAŽNO: Prilikom konsultacija sa kolegama unutar i/ili izvan ustanove obavezno je poštovati princip poverljivosti, kao i princip zaštite najboljeg interesa deteta učenika. |
5. Nakon otkrivanja nasilja i obavljenih konsultacija sa relevantnim stručnjacima i/ili institucijama, moguće je, u zavisnosti od težine, preduzeti sledeće akcije:
• preduzimanje neophodnih mera na nivou ustanove (informisanje roditelja o nasilju ili osobe od poverenja u slučajevima sumnje na nasilje u porodici, dogovor o zaštitnim merama prema deci/učenicima, preduzimanje zakonskih mera i organizovanje posebnih programa osnaživanja dece/učenika za konstruktivno postupanje u situacijama nasilja);
• po potrebi uključivanje nadležnih službi:
- zdravstvenu službu;
- Ministarstvo unutrašnjih poslova, u slučajevima kada je detetu potrebna fizička zaštita ili kada postoji sumnja da je učinjeno krivično delo ili prekršaj;
- Centar za socijalni rad u roku od tri naredna radna dana od dana dešavanja nasilja.
Podnošenje prijave nadležnoj službi obaveza je direktora ustanove. Prijava se podnosi u usmenoj i pisanoj formi. Prijava sadrži podatke o detetu/učeniku i porodici, koji su u tom momentu poznati, i razloge za upućivanje.
Pre prijave potrebno je obaviti razgovor sa roditeljima, osim ako tim ustanove proceni da će time biti ugrožena bezbednost deteta/učenika.
VAŽNO: U obrazovno-vaspitnom sistemu nema mesta za istragu i dokazivanje zlostavljanja i zanemarivanja. Ti zadaci su u nadležnosti drugih sistema. |
6. Praćenje efekata preduzetih mera
Tim za zaštitu dece/učenika je u obavezi da, u saradnji sa zaposlenim u ustanovi i relevantnim ustanovama, prati efekte preduzetih zaštitnih mera.
U okviru mera zaštite planiraju se i aktivnosti kojima će se obezbediti reintegracija ili ponovno uključivanje svih učesnika nasilja u zajednicu ustanove i njihov dalji bezbedan i kvalitetan život i rad u ustanovi. Plan reintegracije će zavisiti od faktora kao što su: vrsta i težina nasilnog čina, posledice nasilja po pojedinca i kolektiv, broj učesnika i sl.
Praćenje i vrednovanje preduzetih aktivnosti uslovljava planiranje novog ciklusa Programa zaštite dece/učenika od nasilja.
OBUKA ZAPOSLENIH U USTANOVI ZA PRIMENU POSEBNOG PROTOKOLA
Obuka za primenu Posebnog protokola se sprovodi sa ciljem unapređivanja kompetencija zaposlenih u ustanovama za adekvatno razumevanje pojava nasilja, planiranja preventivnih aktivnosti, postupanje i vođenje procesa zaštite dece/učenika od nasilja, zlostavljanja i zanemarivanja.
Svaka ustanova je u obavezi da formira Tim za zaštitu dece/učenika od nasilja. Članove tima imenuje direktor ustanove. Broj članova tima i sastav zavise od specifičnosti ustanove.
Članovi tima treba da pokazuju visoku profesionalnost u radu, dobre komunikativne sposobnosti, kao i da u svojoj ličnoj i profesionalnoj biografiji nemaju elemenata nasilnog ponašanja.
Radi efikasnosti rada tima, potrebno je da svi u ustanovi (zaposleni, deca/učenici i roditelji/staratelji) budu informisani o tome ko su članovi tima i da njihova imena budu istaknuta na vidnom mestu. Organizacija rada tima i vreme u kome su obavezni da preduzimaju mere treba da budu u skladu sa radnim vremenom ustanove, tako da tokom radnog vremena ustanove neko od članova tima bude na raspolaganju.
Zadaci članova Tima za zaštitu dece/učenika od nasilja su da:
• učestvuju u obuci za zaštitu dece i učenika od nasilja, zlostavljanja i zanemarivanja;
• informišu i pruže osnovnu obuku za sve zaposlene u ustanovi sa ciljem sticanja minimuma znanja i veština neophodnih za prevenciju, prepoznavanje, procenu i reagovanje na pojavu nasilja, zlostavljanja i zanemarivanja dece/učenika;
• organizuju upoznavanje dece/učenika, roditelja/staratelja i lokalne zajednice sa Opštim protokolom za zaštitu dece od zlostavljanja i zanemarivanja i Posebnim protokolom;
• koordiniraju izradu i realizaciju programa zaštite dece/učenika od nasilja (preventivne i interventne aktivnosti);
• organizuju konsultacije u ustanovi i procenjuju nivoe rizika za bezbednost dece/učenika;
• prate i procenjuju efekte preduzetih mera u zaštiti deteta/učenika;
• sarađuju sa relevantnim ustanovama;
• pripremaju plan nastupa ustanove pred javnošću i medijima;
• organizuju evidentiranje pojava nasilja;
• prikupljaju dokumentaciju;
• izveštavaju stručna tela i organe upravljanja.
Zaposleni u ustanovi (vaspitač, razredni starešina, stručna služba, direktor) u obavezi su da vode evidenciju o pojavama nasilja.
Tim za zaštitu dece/učenika od nasilja prikuplja dokumentaciju o slučajevima nasilja koji zahtevaju njegovo uključivanje.
Primeri različitih načina evidentiranja naći će se u priručniku za primenu Posebnog protokola.
Dokumentacija treba da se čuva na sigurnom mestu, kako bi se obezbedila poverljivost podataka.
Za informisanje o obavezama i odgovornostima proisteklim iz Posebnog protokola, kao i za njegovu primenu, odgovoran je direktor ustanove.
U slučaju nepoštovanja procedura propisanih Posebnim protokolom, pored primene mera propisanih Zakonom o osnovama sistema obrazovanja i vaspitanja (član 128, 129, 131. i član 145, stav 1, tačke 2 i 3), neophodno je preduzeti dodatno informisanje, savetodavni rad, obuke i druge pedagoško-psihološke mere.
Praćenje primene Posebnog protokola je u nadležnosti prosvetne inspekcije i službe stručno-pedagoškog nadzora.









